library(ggplot2)
library(forecast)
library(fpp2)
library(astsa)
library(car)
library(TSA)
library(tseries)
library(sarima)
library(BETS)Tema VI: Modelos ARIMA de Box&Jenkins - Lab 2
1 librerías
2 Ejemplos simulados
2.1 SARMA puro
set.seed(1000)
TT<- 150
# TT<- 500 (prueben con varios tamaños)2.1.1 \(SAR(1)_{12}\)
x1 <- sim_sarima(n=TT,model=list(sar=0.8, nseasons=12, sigma2 = 1))
ts.plot(x1)
acf2(x1,max.lag=50)
[,1] [,2] [,3] [,4] [,5] [,6] [,7] [,8] [,9] [,10] [,11] [,12] [,13]
ACF -0.05 0.01 -0.06 0.16 0.07 0.06 -0.02 0.13 -0.01 0.05 -0.11 0.66 0.06
PACF -0.05 0.01 -0.06 0.15 0.09 0.07 0.01 0.11 -0.02 0.02 -0.11 0.65 0.12
[,14] [,15] [,16] [,17] [,18] [,19] [,20] [,21] [,22] [,23] [,24] [,25]
ACF 0.05 -0.06 0.09 0.10 0.10 -0.05 0.11 -0.01 0.07 -0.05 0.36 0.08
PACF 0.07 0.07 -0.06 -0.02 0.02 -0.01 0.05 -0.02 -0.01 0.12 -0.11 -0.02
[,26] [,27] [,28] [,29] [,30] [,31] [,32] [,33] [,34] [,35] [,36] [,37]
ACF 0.11 -0.06 0.03 0.00 0.15 -0.03 0.09 -0.06 0.03 0.01 0.19 0.04
PACF 0.08 -0.09 -0.04 -0.16 0.03 0.01 -0.02 -0.02 -0.06 -0.02 -0.05 -0.04
[,38] [,39] [,40] [,41] [,42] [,43] [,44] [,45] [,46] [,47] [,48] [,49]
ACF 0.12 -0.01 -0.01 -0.05 0.13 -0.01 0.02 -0.09 -0.01 0.01 0.09 -0.02
PACF 0.00 0.08 -0.05 0.06 -0.01 -0.05 -0.10 -0.07 0.00 -0.10 -0.03 -0.01
[,50]
ACF 0.03
PACF -0.14
#las raíces del polinomio autoregresivo.
raices<-polyroot(c(1,rep(0,11), -0.8))
modulo.raices<-Mod(polyroot(c(1,rep(0,11), -0.8)))
modulo.raices>1 [1] TRUE TRUE TRUE TRUE TRUE TRUE TRUE TRUE TRUE TRUE TRUE TRUE
2.1.2 \(SMA(1)_4\)
x2 <- sim_sarima(n=TT,model=list(sma=0.8, nseasons=4, sigma2 = 1))
ts.plot(x2)
acf2(x2,max.lag=30)
[,1] [,2] [,3] [,4] [,5] [,6] [,7] [,8] [,9] [,10] [,11] [,12] [,13]
ACF 0.13 -0.12 0.04 0.52 0.07 -0.17 -0.03 0.01 0.00 -0.16 -0.02 0.03 0.06
PACF 0.13 -0.14 0.08 0.51 -0.07 -0.11 -0.03 -0.38 0.05 -0.04 0.06 0.32 0.07
[,14] [,15] [,16] [,17] [,18] [,19] [,20] [,21] [,22] [,23] [,24] [,25]
ACF -0.01 0.01 0.13 0.12 0.06 -0.01 0.09 0.05 -0.10 -0.05 0.01 -0.04
PACF 0.10 -0.03 -0.13 0.02 -0.07 0.01 0.13 -0.06 -0.11 0.01 -0.09 0.00
[,26] [,27] [,28] [,29] [,30]
ACF -0.22 -0.03 -0.05 -0.06 -0.18
PACF -0.08 0.07 -0.09 -0.06 -0.09
2.1.3 \(SARMA(1,1)_7\)
x3 <- sim_sarima(n=TT,model=list(sar=0.6,sma=0.8, nseasons=7, sigma2 = 1))
ts.plot(x3)
acf2(x3,max.lag=30)
[,1] [,2] [,3] [,4] [,5] [,6] [,7] [,8] [,9] [,10] [,11] [,12] [,13]
ACF -0.06 -0.09 0.02 0.04 -0.12 -0.08 0.85 -0.04 -0.11 -0.02 0.03 -0.18 -0.13
PACF -0.06 -0.09 0.01 0.03 -0.11 -0.09 0.84 0.01 -0.17 -0.11 -0.05 -0.16 -0.09
[,14] [,15] [,16] [,17] [,18] [,19] [,20] [,21] [,22] [,23] [,24] [,25]
ACF 0.62 -0.02 -0.16 -0.07 0.01 -0.25 -0.14 0.49 0.00 -0.19 -0.09 -0.01
PACF -0.31 -0.01 -0.05 -0.04 -0.05 -0.07 0.06 0.25 0.05 -0.01 -0.02 -0.06
[,26] [,27] [,28] [,29] [,30]
ACF -0.27 -0.11 0.40 0.03 -0.18
PACF -0.01 0.06 -0.08 -0.07 -0.04
2.2 SARMA mixto
TT<- 500 2.2.1 \(SARMA(0,0,1)(1,0,0)_{12}\)
x1 <- sim_sarima(n=TT,model=list(ma=-.5,sar=0.8, nseasons=12, sigma2 = 1))
ts.plot(x1)
acf2(x1,max.lag=50)
[,1] [,2] [,3] [,4] [,5] [,6] [,7] [,8] [,9] [,10] [,11] [,12] [,13]
ACF -0.4 -0.13 0.05 0.01 0.07 -0.17 0.07 0.02 0.04 -0.10 -0.34 0.80 -0.32
PACF -0.4 -0.33 -0.20 -0.12 0.03 -0.15 -0.07 -0.06 0.03 -0.08 -0.57 0.58 0.20
[,14] [,15] [,16] [,17] [,18] [,19] [,20] [,21] [,22] [,23] [,24] [,25]
ACF -0.12 0.04 0.01 0.09 -0.19 0.10 0.00 0.04 -0.06 -0.32 0.66 -0.26
PACF 0.12 0.00 -0.04 0.04 -0.06 0.04 -0.06 -0.01 0.04 -0.06 0.01 -0.01
[,26] [,27] [,28] [,29] [,30] [,31] [,32] [,33] [,34] [,35] [,36] [,37]
ACF -0.13 0.05 -0.02 0.10 -0.18 0.13 -0.04 0.03 0.00 -0.31 0.57 -0.24
PACF -0.05 0.01 -0.05 -0.06 -0.02 0.08 -0.02 -0.05 0.03 -0.03 0.07 -0.06
[,38] [,39] [,40] [,41] [,42] [,43] [,44] [,45] [,46] [,47] [,48] [,49]
ACF -0.10 0.07 -0.03 0.07 -0.15 0.15 -0.05 0.01 0.05 -0.28 0.47 -0.22
PACF 0.03 0.05 0.06 -0.05 -0.02 0.01 0.04 0.00 0.05 0.08 0.01 0.01
[,50]
ACF -0.06
PACF 0.04
2.2.2 \(SARMA(1,0,0)(0,0,1)_{12}\)
x2 <- sim_sarima(n=TT,model=list(ar=-.5,sma=0.8, nseasons=12, sigma2 = 1))
ts.plot(x2)
acf2(x2,max.lag=50)
[,1] [,2] [,3] [,4] [,5] [,6] [,7] [,8] [,9] [,10] [,11] [,12] [,13]
ACF -0.49 0.27 -0.15 0.14 -0.09 0.10 -0.09 0.13 -0.12 0.15 -0.24 0.49 -0.29
PACF -0.49 0.05 0.00 0.07 0.00 0.05 -0.02 0.08 -0.03 0.07 -0.17 0.39 0.14
[,14] [,15] [,16] [,17] [,18] [,19] [,20] [,21] [,22] [,23] [,24] [,25]
ACF 0.20 -0.16 0.11 -0.05 0.07 -0.06 0.08 -0.10 0.06 -0.04 0.03 -0.05
PACF 0.01 -0.06 -0.04 0.04 0.03 0.01 -0.03 -0.04 -0.07 0.10 -0.23 -0.08
[,26] [,27] [,28] [,29] [,30] [,31] [,32] [,33] [,34] [,35] [,36] [,37]
ACF 0.05 -0.06 0.00 0.01 0.00 -0.01 0.02 -0.06 0.03 -0.01 0.00 0.01
PACF -0.02 0.04 -0.06 -0.03 -0.02 0.00 0.03 -0.02 0.01 -0.05 0.14 0.07
[,38] [,39] [,40] [,41] [,42] [,43] [,44] [,45] [,46] [,47] [,48] [,49]
ACF 0.00 0.00 -0.06 0.05 -0.05 0.03 -0.03 0.01 -0.03 0.03 -0.07 0.06
PACF 0.04 -0.02 -0.03 0.02 -0.01 -0.01 -0.04 0.03 -0.03 0.05 -0.18 -0.06
[,50]
ACF 0.00
PACF 0.07
2.2.2.1 \(SARMA(1,0,1)(1,0,0)_{12}\)
x3 <- sim_sarima(n=TT,model=list(ar=.7,ma=0.4,sar=0.9, nseasons=12, sigma2 = 1))
ts.plot(x3)
acf2(x3,max.lag=50)
[,1] [,2] [,3] [,4] [,5] [,6] [,7] [,8] [,9] [,10] [,11] [,12] [,13]
ACF 0.74 0.44 0.28 0.19 0.11 0.08 0.09 0.16 0.23 0.35 0.61 0.85 0.62
PACF 0.74 -0.23 0.13 -0.04 -0.04 0.07 0.03 0.16 0.07 0.26 0.54 0.55 -0.73
[,14] [,15] [,16] [,17] [,18] [,19] [,20] [,21] [,22] [,23] [,24] [,25]
ACF 0.35 0.22 0.14 0.06 0.03 0.04 0.10 0.16 0.26 0.50 0.73 0.53
PACF 0.20 0.00 0.03 -0.09 0.01 -0.02 0.01 0.06 0.03 0.02 -0.07 -0.04
[,26] [,27] [,28] [,29] [,30] [,31] [,32] [,33] [,34] [,35] [,36] [,37]
ACF 0.28 0.15 0.09 0.01 -0.03 -0.03 0.03 0.09 0.17 0.38 0.60 0.41
PACF 0.01 -0.06 -0.03 0.00 -0.03 0.03 -0.03 -0.03 -0.05 -0.02 -0.01 -0.01
[,38] [,39] [,40] [,41] [,42] [,43] [,44] [,45] [,46] [,47] [,48] [,49]
ACF 0.18 0.07 0.02 -0.04 -0.07 -0.06 -0.01 0.04 0.11 0.29 0.49 0.34
PACF -0.03 0.06 -0.01 0.04 0.03 0.00 -0.03 0.01 -0.03 0.01 0.04 0.00
[,50]
ACF 0.12
PACF -0.02
Observe la diferencia con el modelo \(SARMA(12,0,1)(0,0,0)_{12}\)
try(
x3a <- arima.sim(n = TT, model = list(order = c(12,0,0),
ar = c(0.7,rep(0,10),0.9)),sd=1,rand.gen= rnorm) + m
)Error in arima.sim(n = TT, model = list(order = c(12, 0, 0), ar = c(0.7, :
'ar' part of model is not stationary
coef<-c(1,-0.7,rep(0,10),-0.9)
modulo.raices<-Mod(polyroot(coef))
modulo.raices>1 [1] FALSE TRUE TRUE FALSE TRUE TRUE TRUE FALSE TRUE TRUE FALSE FALSE
all(modulo.raices>1)[1] FALSE
devolviendo al ej 3: resolviendo \((1-\phi B)(1-\Phi B^{12})\)
coef<-c(1,-0.7,rep(0,10),-0.9,(-0.7*-0.9))
modulo.raices<-Mod(polyroot(coef))
modulo.raices>1 [1] TRUE TRUE TRUE TRUE TRUE TRUE TRUE TRUE TRUE TRUE TRUE TRUE TRUE
all(modulo.raices>1)[1] TRUE
2.2.3 \(SARIMA(1,0,1)(0,0,1)_{12}\)
x4 <- sim_sarima(n=TT,model=list(ar=.7,ma=0.4,sma=0.9, nseasons=12, sigma2 = 1))
ts.plot(x4)
acf2(x4,max.lag=50)
[,1] [,2] [,3] [,4] [,5] [,6] [,7] [,8] [,9] [,10] [,11] [,12] [,13]
ACF 0.79 0.55 0.45 0.39 0.37 0.34 0.32 0.30 0.30 0.29 0.38 0.46 0.36
PACF 0.79 -0.17 0.21 -0.01 0.13 -0.02 0.07 0.03 0.05 0.03 0.32 0.04 -0.29
[,14] [,15] [,16] [,17] [,18] [,19] [,20] [,21] [,22] [,23] [,24] [,25]
ACF 0.25 0.20 0.14 0.11 0.07 0.04 0.04 0.03 -0.01 -0.03 -0.05 -0.05
PACF 0.07 -0.08 -0.06 -0.07 -0.01 -0.06 0.01 -0.01 -0.11 -0.13 -0.10 0.24
[,26] [,27] [,28] [,29] [,30] [,31] [,32] [,33] [,34] [,35] [,36] [,37]
ACF -0.03 -0.02 -0.03 -0.03 -0.02 -0.06 -0.08 -0.07 -0.08 -0.08 -0.09 -0.09
PACF -0.05 0.05 0.03 0.08 0.02 -0.10 0.03 0.01 0.01 0.12 0.03 -0.18
[,38] [,39] [,40] [,41] [,42] [,43] [,44] [,45] [,46] [,47] [,48] [,49]
ACF -0.09 -0.10 -0.10 -0.07 -0.05 -0.06 -0.07 -0.09 -0.11 -0.11 -0.12 -0.13
PACF 0.00 -0.05 -0.01 -0.02 -0.03 0.07 -0.04 -0.04 -0.07 -0.07 -0.07 0.09
[,50]
ACF -0.14
PACF -0.02
2.2.4 \(SARIMA(1,0,1)(1,0,1)_{12}\)
x4 <- sim_sarima(n=TT,model=list(ar=.7,ma=0.4,sar=-0.5,sma=0.9, nseasons=12, sigma2 = 1))
ts.plot(x4)
acf2(x4,max.lag=50)
[,1] [,2] [,3] [,4] [,5] [,6] [,7] [,8] [,9] [,10] [,11] [,12] [,13]
ACF 0.79 0.53 0.36 0.23 0.13 0.05 0.00 0.00 0.02 0.07 0.16 0.25 0.25
PACF 0.79 -0.28 0.15 -0.13 0.02 -0.05 0.02 0.06 0.03 0.09 0.17 0.06 -0.14
[,14] [,15] [,16] [,17] [,18] [,19] [,20] [,21] [,22] [,23] [,24] [,25]
ACF 0.19 0.11 0.06 0.04 0.02 -0.02 -0.05 -0.06 -0.08 -0.10 -0.11 -0.06
PACF 0.00 -0.08 0.04 0.07 -0.07 0.02 -0.06 -0.01 -0.05 -0.12 -0.01 0.16
[,26] [,27] [,28] [,29] [,30] [,31] [,32] [,33] [,34] [,35] [,36] [,37]
ACF -0.02 -0.03 -0.06 -0.07 -0.08 -0.06 -0.04 -0.01 0.01 0.02 0.05 0.09
PACF -0.07 0.01 -0.07 -0.06 0.04 0.03 0.03 0.07 -0.02 0.11 0.04 -0.02
[,38] [,39] [,40] [,41] [,42] [,43] [,44] [,45] [,46] [,47] [,48] [,49]
ACF 0.09 0.06 0.02 -0.04 -0.08 -0.09 -0.09 -0.08 -0.07 -0.06 -0.06 -0.03
PACF -0.06 -0.04 0.00 -0.01 -0.02 0.01 -0.05 0.00 -0.02 -0.10 -0.05 0.09
[,50]
ACF -0.02
PACF -0.10
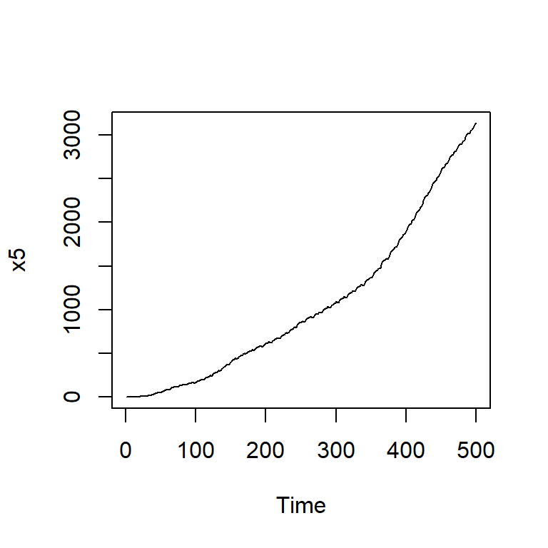
2.2.5 \(SARIMA(1,1,0)(0,1,1)_{12}\)
x5 <- sim_sarima(n=TT, model = list(ar=0.7,iorder=1, siorder=1,sma=0.4,
nseasons=12, sigma2 = 1))
ts.plot(x5)
acf2(x5,max.lag=50)
[,1] [,2] [,3] [,4] [,5] [,6] [,7] [,8] [,9] [,10] [,11] [,12] [,13]
ACF 0.99 0.99 0.98 0.97 0.97 0.96 0.95 0.95 0.94 0.93 0.93 0.92 0.91
PACF 0.99 -0.01 0.00 0.00 0.00 0.00 -0.01 -0.01 0.00 0.00 -0.01 -0.01 -0.01
[,14] [,15] [,16] [,17] [,18] [,19] [,20] [,21] [,22] [,23] [,24] [,25]
ACF 0.91 0.9 0.89 0.88 0.88 0.87 0.86 0.86 0.85 0.84 0.84 0.83
PACF -0.01 0.0 0.00 0.00 0.00 -0.01 -0.01 0.00 0.00 -0.01 -0.01 -0.01
[,26] [,27] [,28] [,29] [,30] [,31] [,32] [,33] [,34] [,35] [,36] [,37]
ACF 0.82 0.82 0.81 0.8 0.8 0.79 0.78 0.77 0.77 0.76 0.75 0.75
PACF -0.01 0.00 0.00 0.0 0.0 -0.01 -0.01 0.00 0.00 -0.01 -0.01 -0.01
[,38] [,39] [,40] [,41] [,42] [,43] [,44] [,45] [,46] [,47] [,48] [,49]
ACF 0.74 0.73 0.73 0.72 0.71 0.70 0.70 0.69 0.68 0.68 0.67 0.66
PACF -0.01 0.00 0.00 0.00 0.00 -0.01 -0.01 0.00 0.00 -0.01 -0.01 -0.01
[,50]
ACF 0.66
PACF -0.01
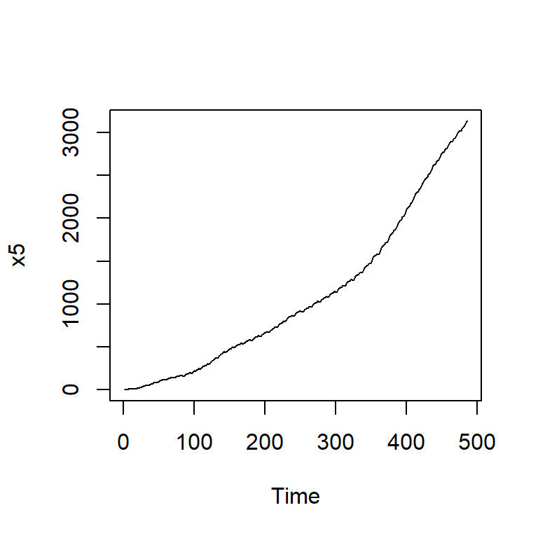
x5<-x5[-c(1:14)]
ts.plot(x5)
acf2(x5,max.lag=50)
[,1] [,2] [,3] [,4] [,5] [,6] [,7] [,8] [,9] [,10] [,11] [,12] [,13]
ACF 0.99 0.99 0.98 0.97 0.97 0.96 0.95 0.94 0.94 0.93 0.92 0.92 0.91
PACF 0.99 -0.01 0.00 0.00 0.00 0.00 0.00 -0.01 0.00 0.00 -0.01 -0.01 -0.01
[,14] [,15] [,16] [,17] [,18] [,19] [,20] [,21] [,22] [,23] [,24] [,25]
ACF 0.90 0.9 0.89 0.88 0.87 0.87 0.86 0.85 0.85 0.84 0.83 0.83
PACF -0.01 0.0 0.00 0.00 0.00 0.00 -0.01 0.00 0.00 -0.01 -0.01 -0.01
[,26] [,27] [,28] [,29] [,30] [,31] [,32] [,33] [,34] [,35] [,36] [,37]
ACF 0.82 0.81 0.8 0.8 0.79 0.78 0.78 0.77 0.76 0.75 0.75 0.74
PACF -0.01 0.00 0.0 0.0 0.00 -0.01 -0.01 0.00 0.00 -0.01 -0.01 -0.01
[,38] [,39] [,40] [,41] [,42] [,43] [,44] [,45] [,46] [,47] [,48] [,49]
ACF 0.73 0.73 0.72 0.71 0.7 0.7 0.69 0.68 0.68 0.67 0.66 0.66
PACF -0.01 0.00 0.00 0.00 0.0 0.0 -0.01 0.00 0.00 -0.01 -0.01 -0.01
[,50]
ACF 0.65
PACF -0.01
diff.x5 <- diff(x5,lag=1)
ts.plot(diff.x5)
acf2(diff.x5,max.lag=150)
[,1] [,2] [,3] [,4] [,5] [,6] [,7] [,8] [,9] [,10] [,11] [,12] [,13]
ACF 0.45 0.10 0.14 0.02 0.20 0.44 0.21 0.03 0.14 0.09 0.42 0.96 0.43
PACF 0.45 -0.13 0.20 -0.16 0.36 0.22 -0.10 -0.05 0.17 -0.03 0.55 0.90 -0.61
[,14] [,15] [,16] [,17] [,18] [,19] [,20] [,21] [,22] [,23] [,24] [,25]
ACF 0.08 0.12 0.00 0.17 0.42 0.21 0.03 0.14 0.07 0.37 0.90 0.4
PACF 0.07 -0.21 -0.01 -0.07 -0.01 0.08 0.07 -0.11 0.01 -0.09 -0.11 0.1
[,26] [,27] [,28] [,29] [,30] [,31] [,32] [,33] [,34] [,35] [,36] [,37]
ACF 0.05 0.09 -0.03 0.13 0.40 0.21 0.03 0.13 0.06 0.34 0.85 0.38
PACF -0.06 0.12 0.00 -0.05 0.04 -0.04 0.03 0.02 0.06 0.02 0.01 -0.02
[,38] [,39] [,40] [,41] [,42] [,43] [,44] [,45] [,46] [,47] [,48] [,49]
ACF 0.03 0.07 -0.05 0.09 0.37 0.20 0.02 0.12 0.04 0.30 0.80 0.35
PACF -0.08 -0.02 -0.13 -0.05 0.01 -0.02 0.03 0.03 0.00 0.01 -0.04 -0.01
[,50] [,51] [,52] [,53] [,54] [,55] [,56] [,57] [,58] [,59] [,60] [,61]
ACF 0 0.04 -0.08 0.05 0.33 0.18 0.00 0.10 0.02 0.26 0.75 0.33
PACF 0 0.03 -0.01 0.00 -0.06 -0.02 -0.07 0.02 0.00 -0.02 0.01 0.02
[,62] [,63] [,64] [,65] [,66] [,67] [,68] [,69] [,70] [,71] [,72] [,73]
ACF -0.02 0.02 -0.10 0.01 0.30 0.16 -0.01 0.08 0.00 0.22 0.69 0.29
PACF -0.01 0.01 0.02 -0.03 0.01 -0.06 -0.01 -0.02 0.02 -0.03 0.01 0.02
[,74] [,75] [,76] [,77] [,78] [,79] [,80] [,81] [,82] [,83] [,84] [,85]
ACF -0.05 0.00 -0.12 -0.02 0.27 0.15 -0.03 0.06 -0.02 0.18 0.63 0.26
PACF 0.00 -0.03 0.05 -0.05 0.02 -0.01 0.00 -0.02 0.00 0.03 -0.05 -0.03
[,86] [,87] [,88] [,89] [,90] [,91] [,92] [,93] [,94] [,95] [,96] [,97]
ACF -0.08 -0.03 -0.15 -0.06 0.24 0.12 -0.04 0.04 -0.04 0.14 0.57 0.23
PACF 0.01 -0.04 0.01 -0.05 0.00 0.01 0.01 0.01 0.02 0.02 -0.02 0.04
[,98] [,99] [,100] [,101] [,102] [,103] [,104] [,105] [,106] [,107] [,108]
ACF -0.11 -0.06 -0.17 -0.10 0.20 0.11 -0.06 0.02 -0.05 0.11 0.52
PACF -0.04 0.01 -0.01 0.01 0.02 -0.01 0.01 -0.03 0.00 -0.01 -0.01
[,109] [,110] [,111] [,112] [,113] [,114] [,115] [,116] [,117] [,118]
ACF 0.21 -0.13 -0.08 -0.18 -0.12 0.18 0.09 -0.07 0.00 -0.07
PACF 0.01 -0.01 0.03 0.01 0.01 0.00 -0.01 -0.03 -0.03 0.00
[,119] [,120] [,121] [,122] [,123] [,124] [,125] [,126] [,127] [,128]
ACF 0.08 0.48 0.18 -0.15 -0.09 -0.18 -0.14 0.16 0.08 -0.08
PACF 0.03 0.01 0.02 0.05 0.03 0.00 0.03 -0.02 0.02 0.00
[,129] [,130] [,131] [,132] [,133] [,134] [,135] [,136] [,137] [,138]
ACF -0.01 -0.08 0.06 0.44 0.17 -0.16 -0.10 -0.18 -0.15 0.15
PACF 0.01 -0.03 0.05 -0.01 0.05 0.06 0.02 0.03 -0.03 -0.03
[,139] [,140] [,141] [,142] [,143] [,144] [,145] [,146] [,147] [,148]
ACF 0.09 -0.07 -0.02 -0.09 0.04 0.40 0.15 -0.16 -0.11 -0.18
PACF 0.03 -0.02 -0.04 -0.04 -0.02 -0.04 -0.02 0.00 -0.02 0.04
[,149] [,150]
ACF -0.16 0.13
PACF 0.01 -0.05
sdiff.diff.x5 <- diff(diff.x5,lag=12)
acf2(sdiff.diff.x5,max.lag=50)
[,1] [,2] [,3] [,4] [,5] [,6] [,7] [,8] [,9] [,10] [,11] [,12] [,13]
ACF 0.67 0.46 0.33 0.21 0.13 0.10 0.08 0.05 0.08 0.11 0.17 0.31 0.21
PACF 0.67 0.02 0.02 -0.05 0.00 0.03 0.01 -0.02 0.08 0.04 0.12 0.25 -0.25
[,14] [,15] [,16] [,17] [,18] [,19] [,20] [,21] [,22] [,23] [,24] [,25]
ACF 0.16 0.14 0.12 0.13 0.12 0.09 0.00 0.00 -0.07 -0.09 -0.07 -0.06
PACF 0.03 0.01 0.04 0.07 -0.01 -0.06 -0.08 0.03 -0.13 -0.02 -0.08 0.09
[,26] [,27] [,28] [,29] [,30] [,31] [,32] [,33] [,34] [,35] [,36] [,37]
ACF -0.02 0.01 0.06 0.14 0.17 0.16 0.12 0.08 0.02 0.00 0.00 -0.02
PACF 0.05 0.01 0.04 0.08 0.02 0.00 0.04 -0.10 0.06 0.02 0.02 -0.01
[,38] [,39] [,40] [,41] [,42] [,43] [,44] [,45] [,46] [,47] [,48] [,49]
ACF -0.03 -0.06 -0.08 -0.05 0.01 0.02 0.05 0.03 0.01 0.03 0.01 -0.06
PACF -0.07 -0.05 -0.04 0.01 0.03 -0.01 0.02 -0.03 -0.02 0.01 -0.06 -0.10
[,50]
ACF -0.11
PACF -0.02
3 Ejemplos reales
3.1 Serie mensual del número de turistas que ingresaron a Costa Rica
turistas<-read.csv("turistas.csv",sep=";")
y<-ts(turistas$turistas,start=c(1991,1),frequency=12)Transformacion logarítmica
w<-log(y)
autoplot(y) 
autoplot(w)
acf2(w)
[,1] [,2] [,3] [,4] [,5] [,6] [,7] [,8] [,9] [,10] [,11] [,12] [,13]
ACF 0.78 0.48 0.35 0.37 0.39 0.37 0.34 0.28 0.25 0.35 0.58 0.71 0.53
PACF 0.78 -0.34 0.33 0.10 0.05 0.05 0.07 -0.09 0.12 0.32 0.46 0.00 -0.44
[,14] [,15] [,16] [,17] [,18] [,19] [,20] [,21] [,22] [,23] [,24] [,25]
ACF 0.27 0.15 0.18 0.20 0.17 0.13 0.09 0.07 0.15 0.36 0.48 0.33
PACF -0.09 -0.10 -0.04 -0.04 0.02 0.04 0.03 -0.08 0.04 0.09 0.05 -0.10
[,26] [,27] [,28] [,29] [,30] [,31] [,32] [,33] [,34] [,35] [,36] [,37]
ACF 0.11 0.01 0.04 0.06 0.02 -0.01 -0.05 -0.07 0.01 0.20 0.30 0.18
PACF 0.06 -0.11 -0.02 -0.02 -0.05 0.06 -0.06 0.02 -0.01 0.01 0.01 -0.02
[,38] [,39] [,40] [,41] [,42] [,43] [,44] [,45] [,46] [,47] [,48]
ACF 0.00 -0.07 -0.04 -0.01 -0.05 -0.09 -0.12 -0.12 -0.03 0.13 0.22
PACF 0.06 0.02 -0.05 0.03 -0.05 -0.01 0.03 0.05 -0.02 0.02 -0.02
diffw<-diff(w)
autoplot(diffw)
acf2(diffw,max.lag=80)
[,1] [,2] [,3] [,4] [,5] [,6] [,7] [,8] [,9] [,10] [,11] [,12]
ACF 0.26 -0.39 -0.39 -0.07 0.11 0.08 0.05 -0.12 -0.35 -0.35 0.27 0.84
PACF 0.26 -0.49 -0.16 -0.11 -0.12 -0.08 0.01 -0.24 -0.41 -0.61 -0.18 0.51
[,13] [,14] [,15] [,16] [,17] [,18] [,19] [,20] [,21] [,22] [,23] [,24]
ACF 0.25 -0.36 -0.37 -0.05 0.12 0.08 0.01 -0.1 -0.33 -0.30 0.24 0.73
PACF -0.02 0.09 0.11 -0.07 -0.07 -0.10 -0.10 0.1 -0.06 0.07 -0.07 0.03
[,25] [,26] [,27] [,28] [,29] [,30] [,31] [,32] [,33] [,34] [,35] [,36]
ACF 0.23 -0.30 -0.33 -0.05 0.14 0.05 0.01 -0.11 -0.28 -0.26 0.22 0.64
PACF -0.13 0.03 0.00 -0.04 0.05 -0.06 0.06 -0.06 0.00 0.00 -0.01 0.05
[,37] [,38] [,39] [,40] [,41] [,42] [,43] [,44] [,45] [,46] [,47] [,48]
ACF 0.18 -0.26 -0.29 -0.02 0.13 0.06 -0.02 -0.11 -0.25 -0.22 0.21 0.54
PACF -0.09 -0.01 0.02 -0.01 0.02 0.09 -0.05 0.03 -0.04 0.01 -0.01 0.00
[,49] [,50] [,51] [,52] [,53] [,54] [,55] [,56] [,57] [,58] [,59] [,60]
ACF 0.16 -0.25 -0.21 -0.01 0.12 0.04 -0.03 -0.09 -0.22 -0.18 0.17 0.46
PACF 0.00 -0.04 0.09 -0.03 -0.01 -0.02 -0.03 0.03 0.01 0.04 0.00 -0.05
[,61] [,62] [,63] [,64] [,65] [,66] [,67] [,68] [,69] [,70] [,71] [,72]
ACF 0.11 -0.20 -0.17 0.00 0.12 0.03 -0.03 -0.08 -0.18 -0.15 0.15 0.36
PACF -0.06 -0.02 -0.05 -0.05 0.06 0.01 -0.02 0.02 -0.02 0.04 0.02 -0.06
[,73] [,74] [,75] [,76] [,77] [,78] [,79] [,80]
ACF 0.08 -0.16 -0.14 0.02 0.1 0.01 -0.04 -0.04
PACF 0.04 0.01 -0.04 0.06 -0.1 -0.02 -0.02 -0.04
sdif.diffw<-diff(diffw,lag=12)
autoplot(sdif.diffw)
acf2(sdif.diffw)
[,1] [,2] [,3] [,4] [,5] [,6] [,7] [,8] [,9] [,10] [,11] [,12]
ACF -0.41 0.06 -0.12 -0.01 -0.09 0.01 0.16 -0.12 0.20 -0.19 0.2 -0.37
PACF -0.41 -0.13 -0.18 -0.16 -0.22 -0.20 0.05 -0.09 0.14 -0.03 0.2 -0.21
[,13] [,14] [,15] [,16] [,17] [,18] [,19] [,20] [,21] [,22] [,23] [,24]
ACF 0.20 -0.01 0.06 0.05 -0.15 0.08 -0.15 0.22 -0.23 0.26 -0.12 -0.10
PACF -0.02 0.04 0.07 0.10 -0.12 -0.04 -0.06 0.09 -0.09 0.06 0.06 -0.29
[,25] [,26] [,27] [,28] [,29] [,30] [,31] [,32] [,33] [,34] [,35] [,36]
ACF 0.06 0.01 -0.02 -0.08 0.25 -0.25 0.15 -0.14 0.15 -0.17 0.18 0.05
PACF -0.05 0.04 -0.04 -0.10 0.01 -0.11 -0.04 0.00 0.06 -0.06 0.16 0.06
[,37] [,38] [,39] [,40] [,41] [,42] [,43] [,44] [,45] [,46] [,47] [,48]
ACF -0.17 0.08 -0.14 0.17 -0.12 0.16 -0.11 0.04 0.00 -0.03 0.01 -0.06
PACF -0.02 0.06 -0.05 0.03 0.08 -0.02 0.02 -0.05 0.06 0.01 0.05 -0.06
Ahora los correlogramas muestran estacionariedad.
3.1.1 Identificación de los modelos apropiados.
3.1.1.1 \(SARIMA(0,1,1)(0,1,1)_{12}\)
mod0a = Arima(sdif.diffw, order=c(0,0,1),
seasonal=list(order=c(0,0,1),period=12))
summary(mod0a)Series: sdif.diffw
ARIMA(0,0,1)(0,0,1)[12] with non-zero mean
Coefficients:
ma1 sma1 mean
-0.4695 -0.6359 -0.0009
s.e. 0.1176 0.1022 0.0013
sigma^2 = 0.002902: log likelihood = 159.03
AIC=-310.06 AICc=-309.66 BIC=-299.37
Training set error measures:
ME RMSE MAE MPE MAPE MASE
Training set -0.001489383 0.05310953 0.0437748 210.1104 279.9025 0.4613427
ACF1
Training set 0.04385499
checkresiduals(mod0a,lag=20)
Ljung-Box test
data: Residuals from ARIMA(0,0,1)(0,0,1)[12] with non-zero mean
Q* = 19.671, df = 18, p-value = 0.3516
Model df: 2. Total lags used: 20
acf2(mod0a$res)
[,1] [,2] [,3] [,4] [,5] [,6] [,7] [,8] [,9] [,10] [,11] [,12] [,13]
ACF 0.04 -0.01 -0.13 -0.11 -0.17 0.00 0.07 0.02 0.10 -0.08 0.05 0.05 0.15
PACF 0.04 -0.02 -0.13 -0.10 -0.17 -0.01 0.04 -0.03 0.07 -0.11 0.08 0.09 0.15
[,14] [,15] [,16] [,17] [,18] [,19] [,20] [,21] [,22] [,23] [,24] [,25]
ACF 0.07 0.03 -0.01 -0.14 -0.07 -0.08 0.13 -0.05 0.12 -0.01 -0.10 0.04
PACF 0.10 0.04 0.07 -0.07 -0.02 -0.05 0.08 -0.11 0.05 -0.04 -0.14 0.06
[,26] [,27] [,28] [,29] [,30] [,31] [,32] [,33] [,34] [,35] [,36] [,37]
ACF 0.03 -0.05 0 0.14 -0.15 0.00 -0.06 0.09 -0.04 0.15 0.01 -0.11
PACF -0.01 -0.10 0 0.10 -0.10 0.03 -0.02 0.12 -0.05 0.16 0.03 -0.10
[,38] [,39] [,40] [,41] [,42] [,43] [,44] [,45] [,46] [,47] [,48]
ACF -0.02 -0.08 0.12 0.05 0.12 -0.09 -0.11 -0.01 -0.07 0.03 0.05
PACF 0.03 -0.01 0.12 0.04 0.03 -0.06 -0.14 0.05 -0.07 -0.05 -0.05
autoplot(mod0a)
mod0a$coef ma1 sma1 intercept
-0.4694823225 -0.6359307380 -0.0008554565
coef.polinomio<-c(1,mod0a$coef[1],rep(0,10), mod0a$coef[2],mod0a$coef[1]*mod0a$coef[2])
raices<-polyroot(coef.polinomio)
modulo.raices<-Mod(raices)
modulo.raices>1 [1] TRUE TRUE TRUE TRUE TRUE TRUE TRUE TRUE TRUE TRUE TRUE TRUE TRUE
all(modulo.raices>1)[1] TRUE
3.1.1.2 \(SARIMA(1,1,0)(0,1,1)_{12}\)
mod0b = Arima(sdif.diffw, order=c(1,0,0),
seasonal=list(order=c(0,0,1),period=12))
summary(mod0b)Series: sdif.diffw
ARIMA(1,0,0)(0,0,1)[12] with non-zero mean
Coefficients:
ar1 sma1 mean
-0.3379 -0.6632 -0.0008
s.e. 0.0919 0.0963 0.0017
sigma^2 = 0.00298: log likelihood = 157.3
AIC=-306.61 AICc=-306.21 BIC=-295.91
Training set error measures:
ME RMSE MAE MPE MAPE MASE
Training set -0.001111991 0.05382009 0.04504635 167.5461 300.1488 0.4747436
ACF1
Training set -0.04252025
checkresiduals(mod0b,lag=20)
Ljung-Box test
data: Residuals from ARIMA(1,0,0)(0,0,1)[12] with non-zero mean
Q* = 16.898, df = 18, p-value = 0.5301
Model df: 2. Total lags used: 20
acf2(mod0b$res)
[,1] [,2] [,3] [,4] [,5] [,6] [,7] [,8] [,9] [,10] [,11] [,12]
ACF -0.04 -0.13 -0.09 -0.07 -0.15 0.02 0.07 0.02 0.09 -0.11 0.02 0.04
PACF -0.04 -0.13 -0.11 -0.10 -0.19 -0.05 -0.01 -0.03 0.07 -0.12 0.04 0.05
[,13] [,14] [,15] [,16] [,17] [,18] [,19] [,20] [,21] [,22] [,23] [,24]
ACF 0.12 0.04 0.02 0.0 -0.13 -0.07 -0.05 0.13 -0.06 0.13 -0.01 -0.11
PACF 0.15 0.11 0.07 0.1 -0.04 -0.01 -0.05 0.08 -0.11 0.07 -0.04 -0.13
[,25] [,26] [,27] [,28] [,29] [,30] [,31] [,32] [,33] [,34] [,35] [,36]
ACF 0.06 0.04 -0.08 0.01 0.15 -0.16 -0.01 -0.04 0.09 -0.05 0.16 0.03
PACF 0.06 -0.01 -0.10 0.00 0.10 -0.08 0.01 -0.04 0.10 -0.07 0.17 0.06
[,37] [,38] [,39] [,40] [,41] [,42] [,43] [,44] [,45] [,46] [,47] [,48]
ACF -0.12 -0.03 -0.08 0.11 0.05 0.12 -0.10 -0.10 0.02 -0.07 0.01 0.06
PACF -0.07 0.00 -0.04 0.12 0.05 0.09 -0.03 -0.13 0.04 -0.07 -0.05 -0.06
autoplot(mod0b)
3.1.1.3 Modelo final
mod.final = Arima(w, order=c(0,1,1),
seasonal=list(order=c(0,1,1),period=12))
summary(mod.final)Series: w
ARIMA(0,1,1)(0,1,1)[12]
Coefficients:
ma1 sma1
-0.4600 -0.6317
s.e. 0.1152 0.1017
sigma^2 = 0.002903: log likelihood = 158.81
AIC=-311.62 AICc=-311.38 BIC=-303.6
Training set error measures:
ME RMSE MAE MPE MAPE MASE
Training set -0.004362609 0.05039797 0.03964294 -0.04128908 0.3576184 0.4155783
ACF1
Training set 0.02966902
autoplot(mod.final)
3.1.1.4 Diagnóstico
res<-mod.final$res
ts.plot(res)
acf2(res)
[,1] [,2] [,3] [,4] [,5] [,6] [,7] [,8] [,9] [,10] [,11] [,12] [,13]
ACF 0.03 -0.01 -0.13 -0.12 -0.17 0.01 0.08 0.03 0.10 -0.10 0.03 0.04 0.14
PACF 0.03 -0.01 -0.13 -0.12 -0.17 -0.01 0.04 -0.03 0.07 -0.12 0.05 0.08 0.15
[,14] [,15] [,16] [,17] [,18] [,19] [,20] [,21] [,22] [,23] [,24] [,25]
ACF 0.07 0.03 0.00 -0.14 -0.09 -0.08 0.12 -0.05 0.12 -0.02 -0.12 0.04
PACF 0.10 0.03 0.07 -0.06 -0.03 -0.04 0.07 -0.11 0.05 -0.04 -0.16 0.06
[,26] [,27] [,28] [,29] [,30] [,31] [,32] [,33] [,34] [,35] [,36] [,37]
ACF 0.02 -0.05 0.00 0.15 -0.15 -0.01 -0.07 0.09 -0.03 0.16 0.01 -0.11
PACF -0.01 -0.11 -0.02 0.10 -0.10 0.01 -0.02 0.12 -0.05 0.16 0.03 -0.09
[,38] [,39] [,40] [,41] [,42] [,43] [,44] [,45] [,46] [,47] [,48]
ACF -0.01 -0.09 0.11 0.05 0.12 -0.09 -0.11 -0.01 -0.09 0.03 0.05
PACF 0.04 0.00 0.13 0.04 0.04 -0.04 -0.14 0.05 -0.06 -0.06 -0.06
# Normalidad
shapiro.test(res)
Shapiro-Wilk normality test
data: res
W = 0.98837, p-value = 0.4006
jarque.bera.test(res)
Jarque Bera Test
data: res
X-squared = 1.6036, df = 2, p-value = 0.4485
qqPlot(res)
[1] 88 119
3.2 Nivel de dióxido de carbono en alerta, Canada: Serie mensual del nivel de CO2 en alerta, de 01-1994 a 12-2004.
data(co2)
ts.plot(co2)
acf2(co2,50)
[,1] [,2] [,3] [,4] [,5] [,6] [,7] [,8] [,9] [,10] [,11] [,12] [,13]
ACF 0.89 0.66 0.44 0.30 0.23 0.21 0.21 0.25 0.36 0.54 0.72 0.79 0.69
PACF 0.89 -0.60 0.26 0.12 -0.06 0.04 0.12 0.27 0.30 0.43 0.11 -0.25 -0.28
[,14] [,15] [,16] [,17] [,18] [,19] [,20] [,21] [,22] [,23] [,24] [,25]
ACF 0.48 0.28 0.15 0.09 0.07 0.07 0.11 0.2 0.36 0.53 0.59 0.51
PACF -0.14 0.11 -0.10 -0.02 0.00 -0.02 -0.04 0.0 0.06 0.12 -0.08 -0.06
[,26] [,27] [,28] [,29] [,30] [,31] [,32] [,33] [,34] [,35] [,36] [,37]
ACF 0.33 0.15 0.03 -0.02 -0.04 -0.03 0.00 0.09 0.23 0.38 0.43 0.36
PACF 0.04 0.01 -0.04 0.01 -0.02 0.06 -0.05 -0.04 0.01 -0.01 -0.06 -0.03
[,38] [,39] [,40] [,41] [,42] [,43] [,44] [,45] [,46] [,47] [,48] [,49]
ACF 0.19 0.03 -0.07 -0.11 -0.12 -0.12 -0.10 -0.03 0.10 0.22 0.27 0.20
PACF 0.00 0.04 -0.03 -0.02 -0.04 -0.05 -0.01 0.00 -0.03 -0.03 0.00 0.01
[,50]
ACF 0.06
PACF 0.02
plot(diff(co2))
acf2(diff(co2),50)
[,1] [,2] [,3] [,4] [,5] [,6] [,7] [,8] [,9] [,10] [,11] [,12]
ACF 0.6 0.01 -0.37 -0.38 -0.26 -0.2 -0.24 -0.33 -0.33 0.00 0.57 0.86
PACF 0.6 -0.57 -0.07 -0.01 -0.24 -0.2 -0.30 -0.47 -0.58 -0.25 0.26 0.12
[,13] [,14] [,15] [,16] [,17] [,18] [,19] [,20] [,21] [,22] [,23] [,24]
ACF 0.58 0.01 -0.33 -0.35 -0.25 -0.19 -0.20 -0.30 -0.30 -0.01 0.52 0.77
PACF -0.06 -0.21 0.10 0.03 -0.07 -0.05 0.08 -0.04 -0.02 -0.10 0.11 -0.10
[,25] [,26] [,27] [,28] [,29] [,30] [,31] [,32] [,33] [,34] [,35] [,36]
ACF 0.51 0.01 -0.28 -0.31 -0.23 -0.18 -0.18 -0.26 -0.27 0.00 0.46 0.70
PACF -0.06 -0.04 0.08 -0.06 -0.03 -0.04 0.02 -0.04 0.09 -0.03 0.03 0.08
[,37] [,38] [,39] [,40] [,41] [,42] [,43] [,44] [,45] [,46] [,47] [,48]
ACF 0.45 0.01 -0.26 -0.27 -0.21 -0.15 -0.17 -0.24 -0.24 0.01 0.41 0.61
PACF -0.02 -0.05 0.03 0.04 0.02 0.04 0.02 -0.01 0.12 -0.02 -0.01 -0.01
[,49] [,50]
ACF 0.38 0.00
PACF -0.04 0.07
plot(diff(diff(co2),lag=12))
acf2(diff(diff(co2,lag=12)),50)
[,1] [,2] [,3] [,4] [,5] [,6] [,7] [,8] [,9] [,10] [,11] [,12] [,13]
ACF -0.54 0.12 0.06 -0.06 -0.05 0.11 -0.09 0.12 -0.12 -0.01 0.23 -0.47 0.32
PACF -0.54 -0.24 0.01 0.01 -0.10 0.02 -0.01 0.13 -0.01 -0.13 0.23 -0.34 -0.13
[,14] [,15] [,16] [,17] [,18] [,19] [,20] [,21] [,22] [,23] [,24] [,25]
ACF -0.08 -0.10 0.04 0.14 -0.18 0.11 -0.12 0.07 -0.13 0.15 -0.06 -0.01
PACF -0.04 -0.12 -0.15 0.07 0.05 -0.03 -0.06 -0.06 -0.25 0.15 -0.21 -0.13
[,26] [,27] [,28] [,29] [,30] [,31] [,32] [,33] [,34] [,35] [,36] [,37]
ACF 0.01 0.10 -0.09 -0.01 0.06 -0.04 0.03 0.01 0.12 -0.18 0.09 -0.01
PACF 0.00 0.05 -0.03 0.04 -0.01 -0.06 0.02 0.02 -0.04 0.06 -0.19 -0.05
[,38] [,39] [,40] [,41] [,42] [,43] [,44] [,45] [,46] [,47] [,48] [,49]
ACF -0.02 -0.08 0.16 -0.1 0.02 0.00 0.03 -0.09 0.00 0.03 0.02 -0.05
PACF 0.03 -0.12 -0.05 0.1 -0.02 -0.02 0.09 -0.08 -0.15 0.01 -0.07 -0.03
[,50]
ACF 0.03
PACF -0.04
¿Cuáles son los modelos posibles?
mod1 = Arima(co2, order=c(0,1,1),
seasonal=list(order=c(0,1,1),period=12))
summary(mod1)Series: co2
ARIMA(0,1,1)(0,1,1)[12]
Coefficients:
ma1 sma1
-0.5792 -0.8206
s.e. 0.0791 0.1137
sigma^2 = 0.5683: log likelihood = -139.54
AIC=285.08 AICc=285.29 BIC=293.41
Training set error measures:
ME RMSE MAE MPE MAPE MASE
Training set 0.02621552 0.7097587 0.5393719 0.006564489 0.1460971 0.2866839
ACF1
Training set 0.007662042
t_test(model = mod1) Coeffs Std.Errors t Crit.Values Rej.H0
ma1 -0.5791816 0.07907509 7.324451 1.978671 TRUE
sma1 -0.8206107 0.11373107 7.215361 1.978671 TRUE
autoplot(mod1)
checkresiduals(mod1,lag=30)
Ljung-Box test
data: Residuals from ARIMA(0,1,1)(0,1,1)[12]
Q* = 29.96, df = 28, p-value = 0.3651
Model df: 2. Total lags used: 30
tsdiag(mod1,gof.lag=30)
3.2.1 Diagnósticos
res<-mod1$res
ts.plot(res)
acf2(res)
[,1] [,2] [,3] [,4] [,5] [,6] [,7] [,8] [,9] [,10] [,11] [,12] [,13]
ACF 0.01 0.01 -0.06 -0.03 0.01 0.04 -0.01 -0.02 -0.16 -0.11 0.06 -0.06 0.15
PACF 0.01 0.01 -0.06 -0.03 0.01 0.03 -0.01 -0.02 -0.15 -0.11 0.07 -0.07 0.13
[,14] [,15] [,16] [,17] [,18] [,19] [,20] [,21] [,22] [,23] [,24] [,25]
ACF -0.08 -0.1 -0.01 0.05 -0.16 -0.04 -0.07 -0.08 -0.17 0.10 -0.05 0.04
PACF -0.08 -0.1 0.00 0.04 -0.21 -0.09 -0.06 -0.12 -0.20 0.11 -0.16 0.00
[,26] [,27] [,28] [,29] [,30] [,31] [,32] [,33] [,34] [,35] [,36] [,37]
ACF 0.06 0.13 0.04 0.02 -0.04 0.07 0.05 0.00 -0.04 -0.16 0.03 0
PACF 0.06 0.08 -0.03 0.01 -0.15 0.06 0.04 -0.06 -0.13 -0.06 -0.08 0
[,38] [,39] [,40] [,41] [,42] [,43] [,44] [,45] [,46] [,47] [,48]
ACF -0.03 0.03 0.12 -0.06 -0.01 0.06 0.04 -0.11 -0.06 -0.05 0.04
PACF -0.09 -0.07 0.00 0.01 -0.11 0.07 -0.07 -0.16 -0.08 0.00 -0.04
3.2.2 Normalidad
shapiro.test(res)
Shapiro-Wilk normality test
data: res
W = 0.97914, p-value = 0.04
jarque.bera.test(res)
Jarque Bera Test
data: res
X-squared = 4.4288, df = 2, p-value = 0.1092
qqPlot(res)
[1] 57 67
3.3 Pasajeros de avión
data(AirPassengers)
y <- AirPassengers
autoplot(y)
w<-log(y)
autoplot(w)
acf2(w)
[,1] [,2] [,3] [,4] [,5] [,6] [,7] [,8] [,9] [,10] [,11] [,12] [,13]
ACF 0.95 0.90 0.85 0.81 0.78 0.76 0.74 0.73 0.73 0.74 0.76 0.76 0.72
PACF 0.95 -0.12 0.05 0.02 0.12 0.04 0.04 0.10 0.20 0.06 0.11 -0.04 -0.49
[,14] [,15] [,16] [,17] [,18] [,19] [,20] [,21] [,22] [,23] [,24] [,25]
ACF 0.66 0.62 0.58 0.54 0.52 0.50 0.49 0.50 0.51 0.52 0.52 0.48
PACF -0.03 0.04 -0.04 0.03 0.04 0.04 0.01 0.07 -0.03 0.06 0.03 -0.19
[,26] [,27] [,28] [,29] [,30] [,31] [,32] [,33] [,34] [,35] [,36] [,37]
ACF 0.44 0.40 0.36 0.34 0.31 0.3 0.29 0.30 0.30 0.32 0.32 0.29
PACF -0.04 0.04 -0.04 0.04 -0.04 0.0 0.03 -0.02 0.03 0.03 0.00 -0.13
[,38] [,39] [,40] [,41] [,42] [,43] [,44] [,45] [,46] [,47] [,48]
ACF 0.25 0.21 0.18 0.15 0.12 0.11 0.10 0.10 0.11 0.12 0.12
PACF 0.00 -0.02 -0.06 0.01 0.04 -0.03 0.03 -0.05 0.01 0.03 -0.01
diffw<-diff(w)
autoplot(diffw)
acf2(diffw)
[,1] [,2] [,3] [,4] [,5] [,6] [,7] [,8] [,9] [,10] [,11] [,12]
ACF 0.2 -0.12 -0.15 -0.32 -0.08 0.03 -0.11 -0.34 -0.12 -0.11 0.21 0.84
PACF 0.2 -0.17 -0.10 -0.31 0.01 -0.07 -0.21 -0.49 -0.19 -0.53 -0.30 0.59
[,13] [,14] [,15] [,16] [,17] [,18] [,19] [,20] [,21] [,22] [,23] [,24]
ACF 0.22 -0.14 -0.12 -0.28 -0.05 0.01 -0.11 -0.34 -0.11 -0.08 0.20 0.74
PACF 0.03 -0.18 0.12 0.00 0.03 -0.12 0.09 -0.05 -0.06 -0.03 0.03 -0.01
[,25] [,26] [,27] [,28] [,29] [,30] [,31] [,32] [,33] [,34] [,35] [,36]
ACF 0.20 -0.12 -0.10 -0.21 -0.07 0.02 -0.12 -0.29 -0.13 -0.04 0.15 0.66
PACF -0.05 0.02 0.03 0.02 -0.09 0.01 0.07 0.11 -0.09 0.06 -0.09 0.06
[,37] [,38] [,39] [,40] [,41] [,42] [,43] [,44] [,45] [,46] [,47] [,48]
ACF 0.19 -0.13 -0.06 -0.16 -0.06 0.01 -0.11 -0.29 -0.11 -0.03 0.12 0.59
PACF -0.01 -0.08 0.09 0.04 -0.03 0.05 0.00 -0.03 0.02 0.02 0.02 0.06
acf2(diffw,max.lag=70)
[,1] [,2] [,3] [,4] [,5] [,6] [,7] [,8] [,9] [,10] [,11] [,12]
ACF 0.2 -0.12 -0.15 -0.32 -0.08 0.03 -0.11 -0.34 -0.12 -0.11 0.21 0.84
PACF 0.2 -0.17 -0.10 -0.31 0.01 -0.07 -0.21 -0.49 -0.19 -0.53 -0.30 0.59
[,13] [,14] [,15] [,16] [,17] [,18] [,19] [,20] [,21] [,22] [,23] [,24]
ACF 0.22 -0.14 -0.12 -0.28 -0.05 0.01 -0.11 -0.34 -0.11 -0.08 0.20 0.74
PACF 0.03 -0.18 0.12 0.00 0.03 -0.12 0.09 -0.05 -0.06 -0.03 0.03 -0.01
[,25] [,26] [,27] [,28] [,29] [,30] [,31] [,32] [,33] [,34] [,35] [,36]
ACF 0.20 -0.12 -0.10 -0.21 -0.07 0.02 -0.12 -0.29 -0.13 -0.04 0.15 0.66
PACF -0.05 0.02 0.03 0.02 -0.09 0.01 0.07 0.11 -0.09 0.06 -0.09 0.06
[,37] [,38] [,39] [,40] [,41] [,42] [,43] [,44] [,45] [,46] [,47] [,48]
ACF 0.19 -0.13 -0.06 -0.16 -0.06 0.01 -0.11 -0.29 -0.11 -0.03 0.12 0.59
PACF -0.01 -0.08 0.09 0.04 -0.03 0.05 0.00 -0.03 0.02 0.02 0.02 0.06
[,49] [,50] [,51] [,52] [,53] [,54] [,55] [,56] [,57] [,58] [,59] [,60]
ACF 0.19 -0.14 -0.05 -0.12 -0.03 0.00 -0.09 -0.29 -0.10 -0.01 0.10 0.52
PACF -0.04 0.06 -0.07 0.03 0.09 -0.01 0.07 -0.01 0.04 0.08 0.06 0.02
[,61] [,62] [,63] [,64] [,65] [,66] [,67] [,68] [,69] [,70]
ACF 0.14 -0.13 -0.04 -0.09 -0.01 0.01 -0.10 -0.26 -0.09 0.00
PACF -0.05 0.01 0.03 -0.07 -0.02 0.01 -0.03 0.06 -0.01 -0.07
acf2(diffw,max.lag=80)
[,1] [,2] [,3] [,4] [,5] [,6] [,7] [,8] [,9] [,10] [,11] [,12]
ACF 0.2 -0.12 -0.15 -0.32 -0.08 0.03 -0.11 -0.34 -0.12 -0.11 0.21 0.84
PACF 0.2 -0.17 -0.10 -0.31 0.01 -0.07 -0.21 -0.49 -0.19 -0.53 -0.30 0.59
[,13] [,14] [,15] [,16] [,17] [,18] [,19] [,20] [,21] [,22] [,23] [,24]
ACF 0.22 -0.14 -0.12 -0.28 -0.05 0.01 -0.11 -0.34 -0.11 -0.08 0.20 0.74
PACF 0.03 -0.18 0.12 0.00 0.03 -0.12 0.09 -0.05 -0.06 -0.03 0.03 -0.01
[,25] [,26] [,27] [,28] [,29] [,30] [,31] [,32] [,33] [,34] [,35] [,36]
ACF 0.20 -0.12 -0.10 -0.21 -0.07 0.02 -0.12 -0.29 -0.13 -0.04 0.15 0.66
PACF -0.05 0.02 0.03 0.02 -0.09 0.01 0.07 0.11 -0.09 0.06 -0.09 0.06
[,37] [,38] [,39] [,40] [,41] [,42] [,43] [,44] [,45] [,46] [,47] [,48]
ACF 0.19 -0.13 -0.06 -0.16 -0.06 0.01 -0.11 -0.29 -0.11 -0.03 0.12 0.59
PACF -0.01 -0.08 0.09 0.04 -0.03 0.05 0.00 -0.03 0.02 0.02 0.02 0.06
[,49] [,50] [,51] [,52] [,53] [,54] [,55] [,56] [,57] [,58] [,59] [,60]
ACF 0.19 -0.14 -0.05 -0.12 -0.03 0.00 -0.09 -0.29 -0.10 -0.01 0.10 0.52
PACF -0.04 0.06 -0.07 0.03 0.09 -0.01 0.07 -0.01 0.04 0.08 0.06 0.02
[,61] [,62] [,63] [,64] [,65] [,66] [,67] [,68] [,69] [,70] [,71] [,72]
ACF 0.14 -0.13 -0.04 -0.09 -0.01 0.01 -0.10 -0.26 -0.09 0.00 0.1 0.43
PACF -0.05 0.01 0.03 -0.07 -0.02 0.01 -0.03 0.06 -0.01 -0.07 0.0 -0.09
[,73] [,74] [,75] [,76] [,77] [,78] [,79] [,80]
ACF 0.12 -0.12 -0.04 -0.06 0.00 0.01 -0.09 -0.22
PACF 0.03 0.02 -0.06 -0.06 -0.01 -0.02 -0.04 0.00
Parece que necesita una diferencia estacional.
3.3.1 Sin diferenciación estacional
Vamos a ajustar sin diferencia estacional para ver qué pasa…
mod0a <- Arima(log(y), c(1, 1, 1),seasonal = list(order = c(1, 0, 0), period = 12))
summary(mod0a)Series: log(y)
ARIMA(1,1,1)(1,0,0)[12]
Coefficients:
ar1 ma1 sar1
0.4369 -0.7264 0.9204
s.e. 0.3553 0.2847 0.0295
sigma^2 = 0.001806: log likelihood = 238.9
AIC=-469.79 AICc=-469.5 BIC=-457.94
Training set error measures:
ME RMSE MAE MPE MAPE MASE
Training set 0.002627609 0.04190571 0.03305645 0.04767249 0.6052955 0.2730989
ACF1
Training set -0.04464352
autoplot(mod0a)
checkresiduals(mod0a,lag=20)
Ljung-Box test
data: Residuals from ARIMA(1,1,1)(1,0,0)[12]
Q* = 31.564, df = 17, p-value = 0.01704
Model df: 3. Total lags used: 20
mod0a <- Arima(log(y), c(1, 1, 1),seasonal = list(order = c(1, 0, 0), period = 12),method="CSS")
mod0a$coef ar1 ma1 sar1
0.2424271 -0.5930691 0.9492398
coef.polinomio<-c(1,-mod0a$coef[1],rep(0,10), -mod0a$coef[3],mod0a$coef[1]*mod0a$coef[3])
raices<-polyroot(coef.polinomio)
modulo.raices<-Mod(raices)
modulo.raices>1 [1] TRUE TRUE TRUE TRUE TRUE TRUE TRUE TRUE TRUE TRUE TRUE TRUE TRUE
all(modulo.raices>1)[1] TRUE
acf2(mod0a$res)
[,1] [,2] [,3] [,4] [,5] [,6] [,7] [,8] [,9] [,10] [,11] [,12] [,13]
ACF -0.02 0.12 -0.15 -0.02 0.03 0.02 -0.04 0.02 0.15 -0.09 -0.06 -0.38 0.03
PACF -0.02 0.12 -0.15 -0.04 0.07 0.00 -0.06 0.04 0.18 -0.12 -0.11 -0.32 0.03
[,14] [,15] [,16] [,17] [,18] [,19] [,20] [,21] [,22] [,23] [,24] [,25]
ACF -0.05 0.09 -0.09 0.03 -0.02 -0.06 -0.15 -0.01 -0.02 0.24 0.06 -0.03
PACF 0.00 -0.02 -0.09 0.06 0.01 -0.13 -0.16 0.13 -0.07 0.14 -0.06 -0.02
[,26] [,27] [,28] [,29] [,30] [,31] [,32] [,33] [,34] [,35] [,36] [,37]
ACF 0.03 -0.03 0.00 -0.05 -0.08 -0.03 0.14 -0.09 0.02 -0.15 -0.03 0.02
PACF 0.04 0.01 -0.11 0.01 -0.12 -0.12 -0.02 -0.02 -0.04 0.00 -0.09 0.04
[,38] [,39] [,40] [,41] [,42] [,43] [,44] [,45] [,46] [,47] [,48]
ACF 0.01 -0.03 -0.05 -0.08 0.04 -0.09 -0.01 -0.03 0.0 0.14 0.05
PACF -0.01 -0.04 -0.15 -0.16 0.03 -0.13 -0.06 -0.07 -0.1 0.05 0.03
3.3.2 Con diferenciación estacional
sdif.diffw<-diff(diffw,lag=12)
autoplot(sdif.diffw)
acf2(sdif.diffw)
[,1] [,2] [,3] [,4] [,5] [,6] [,7] [,8] [,9] [,10] [,11] [,12] [,13]
ACF -0.34 0.11 -0.20 0.02 0.06 0.03 -0.06 0.00 0.18 -0.08 0.06 -0.39 0.15
PACF -0.34 -0.01 -0.19 -0.13 0.03 0.03 -0.06 -0.02 0.23 0.04 0.05 -0.34 -0.11
[,14] [,15] [,16] [,17] [,18] [,19] [,20] [,21] [,22] [,23] [,24] [,25]
ACF -0.06 0.15 -0.14 0.07 0.02 -0.01 -0.12 0.04 -0.09 0.22 -0.02 -0.1
PACF -0.08 -0.02 -0.14 0.03 0.11 -0.01 -0.17 0.13 -0.07 0.14 -0.07 -0.1
[,26] [,27] [,28] [,29] [,30] [,31] [,32] [,33] [,34] [,35] [,36] [,37]
ACF 0.05 -0.03 0.05 -0.02 -0.05 -0.05 0.20 -0.12 0.08 -0.15 -0.01 0.05
PACF -0.01 0.04 -0.09 0.05 0.00 -0.10 -0.02 0.01 -0.02 0.02 -0.16 -0.03
[,38] [,39] [,40] [,41] [,42] [,43] [,44] [,45] [,46] [,47] [,48]
ACF 0.03 -0.02 -0.03 -0.07 0.10 -0.09 0.03 -0.04 -0.04 0.11 -0.05
PACF 0.01 0.05 -0.08 -0.17 0.07 -0.10 -0.06 -0.03 -0.12 -0.01 -0.05
Ahora los correlogramas muestran estacionariedad.
3.3.3 Identificación de los modelos apropiados.
3.3.3.1 Empezamos con la parte estacional
3.3.3.1.1 \(SARIMA(0,1,0)(0,1,1)_{12}\)
mod1a <- Arima(log(y), c(0, 1, 0),seasonal = list(order = c(0, 1, 1), period = 12))
summary(mod1a)Series: log(y)
ARIMA(0,1,0)(0,1,1)[12]
Coefficients:
sma1
-0.6021
s.e. 0.0784
sigma^2 = 0.00155: log likelihood = 235.78
AIC=-467.56 AICc=-467.46 BIC=-461.81
Training set error measures:
ME RMSE MAE MPE MAPE MASE
Training set 0.0003217254 0.0374046 0.02716147 0.006150192 0.4905912 0.224397
ACF1
Training set -0.33562
checkresiduals(mod1a,lag=20)
Ljung-Box test
data: Residuals from ARIMA(0,1,0)(0,1,1)[12]
Q* = 38.473, df = 19, p-value = 0.005164
Model df: 1. Total lags used: 20
acf2(mod1a$res)
[,1] [,2] [,3] [,4] [,5] [,6] [,7] [,8] [,9] [,10] [,11] [,12]
ACF -0.34 0.06 -0.09 -0.10 0.08 0.06 -0.07 -0.05 0.14 -0.1 0.04 -0.02
PACF -0.34 -0.06 -0.10 -0.18 -0.03 0.08 -0.05 -0.12 0.13 0.0 -0.05 -0.01
[,13] [,14] [,15] [,16] [,17] [,18] [,19] [,20] [,21] [,22] [,23] [,24]
ACF 0.01 0.01 0.09 -0.20 0.10 0.03 -0.07 -0.06 0.01 -0.1 0.22 -0.04
PACF 0.06 0.00 0.08 -0.13 0.01 0.07 -0.06 -0.18 -0.02 -0.1 0.10 0.02
[,25] [,26] [,27] [,28] [,29] [,30] [,31] [,32] [,33] [,34] [,35] [,36]
ACF -0.06 0.08 -0.03 -0.04 0.00 -0.05 -0.07 0.19 -0.18 0.07 -0.06 -0.03
PACF 0.00 0.09 0.09 -0.06 -0.04 -0.03 -0.08 0.03 -0.11 -0.01 -0.06 -0.12
[,37] [,38] [,39] [,40] [,41] [,42] [,43] [,44] [,45] [,46] [,47] [,48]
ACF 0.09 0.04 -0.04 -0.01 -0.06 0.03 -0.04 0.05 -0.11 0.05 0.02 0.00
PACF 0.04 0.06 0.03 -0.02 -0.14 0.07 -0.02 -0.04 -0.10 -0.01 -0.03 0.03
autoplot(mod1a)
3.3.3.1.2 \(SARIMA(0,1,0)(1,1,0)_{12}\)
mod1b <- Arima(log(y), c(0, 1, 0),seasonal = list(order = c(1, 1, 0), period = 12))
summary(mod1b)Series: log(y)
ARIMA(0,1,0)(1,1,0)[12]
Coefficients:
sar1
-0.4320
s.e. 0.0817
sigma^2 = 0.001717: log likelihood = 230.51
AIC=-457.02 AICc=-456.93 BIC=-451.27
Training set error measures:
ME RMSE MAE MPE MAPE MASE
Training set 0.0005159887 0.03937397 0.0288573 0.00955034 0.521137 0.2384073
ACF1
Training set -0.3737297
checkresiduals(mod1b,lag=20)
Ljung-Box test
data: Residuals from ARIMA(0,1,0)(1,1,0)[12]
Q* = 44.038, df = 19, p-value = 0.0009329
Model df: 1. Total lags used: 20
acf2(mod1b$res)
[,1] [,2] [,3] [,4] [,5] [,6] [,7] [,8] [,9] [,10] [,11] [,12] [,13]
ACF -0.37 0.08 -0.12 -0.05 0.09 0.05 -0.07 -0.04 0.17 -0.11 0.05 -0.10 0.02
PACF -0.37 -0.07 -0.13 -0.16 0.01 0.10 -0.03 -0.08 0.18 0.02 -0.02 -0.06 -0.01
[,14] [,15] [,16] [,17] [,18] [,19] [,20] [,21] [,22] [,23] [,24] [,25]
ACF -0.01 0.10 -0.16 0.11 0.01 -0.06 -0.06 0.06 -0.12 0.27 -0.22 -0.04
PACF -0.06 0.05 -0.12 0.03 0.08 -0.04 -0.16 0.07 -0.09 0.17 -0.13 -0.11
[,26] [,27] [,28] [,29] [,30] [,31] [,32] [,33] [,34] [,35] [,36] [,37]
ACF 0.06 0.01 -0.02 -0.02 -0.03 -0.10 0.23 -0.19 0.05 -0.06 -0.05 0.08
PACF 0.01 0.07 -0.12 -0.04 -0.01 -0.11 0.01 -0.02 -0.04 -0.03 -0.16 0.03
[,38] [,39] [,40] [,41] [,42] [,43] [,44] [,45] [,46] [,47] [,48]
ACF 0.05 -0.07 0.03 -0.08 0.06 -0.06 0.08 -0.08 0.04 0.01 -0.03
PACF 0.04 0.03 -0.04 -0.15 0.08 -0.07 -0.07 -0.05 -0.06 0.00 -0.01
autoplot(mod1b)
3.3.3.2 La parte no estacional
3.3.3.2.1 \(SARIMA(1,1,0)(0,1,1)_{12}\)
mod2a <- Arima(log(AirPassengers), c(1, 1, 0),seasonal = list(order = c(0, 1, 1), period = 12))
summary(mod2a)Series: log(AirPassengers)
ARIMA(1,1,0)(0,1,1)[12]
Coefficients:
ar1 sma1
-0.3395 -0.5619
s.e. 0.0822 0.0748
sigma^2 = 0.001391: log likelihood = 243.74
AIC=-481.49 AICc=-481.3 BIC=-472.86
Training set error measures:
ME RMSE MAE MPE MAPE MASE
Training set 0.0004500154 0.03529899 0.02662601 0.008828412 0.4816646 0.2199733
ACF1
Training set -0.02338686
checkresiduals(mod2a,lag=24)
Ljung-Box test
data: Residuals from ARIMA(1,1,0)(0,1,1)[12]
Q* = 32.074, df = 22, p-value = 0.07615
Model df: 2. Total lags used: 24
acf2(mod2a$res)
[,1] [,2] [,3] [,4] [,5] [,6] [,7] [,8] [,9] [,10] [,11] [,12] [,13]
ACF -0.02 -0.09 -0.13 -0.12 0.09 0.08 -0.09 -0.03 0.13 -0.05 -0.01 -0.04 0.00
PACF -0.02 -0.09 -0.14 -0.14 0.06 0.05 -0.11 -0.03 0.15 -0.07 -0.04 -0.01 0.04
[,14] [,15] [,16] [,17] [,18] [,19] [,20] [,21] [,22] [,23] [,24] [,25]
ACF 0.05 0.06 -0.17 0.06 0.05 -0.10 -0.09 -0.04 -0.03 0.23 0.00 -0.06
PACF 0.00 0.03 -0.14 0.08 0.03 -0.13 -0.14 0.01 -0.07 0.13 -0.04 0.03
[,26] [,27] [,28] [,29] [,30] [,31] [,32] [,33] [,34] [,35] [,36] [,37]
ACF 0.07 -0.01 -0.05 -0.03 -0.09 -0.04 0.15 -0.12 0.00 -0.06 -0.04 0.11
PACF 0.09 0.03 -0.09 -0.02 -0.05 -0.06 0.02 -0.11 0.01 -0.10 -0.09 0.09
[,38] [,39] [,40] [,41] [,42] [,43] [,44] [,45] [,46] [,47] [,48]
ACF 0.07 -0.04 -0.05 -0.07 0.00 -0.02 0.01 -0.09 0.03 0.04 0.04
PACF 0.04 0.01 -0.08 -0.10 0.09 -0.07 -0.05 -0.09 0.00 -0.02 0.04
autoplot(mod2a)
3.3.3.2.2 \(SARIMA(0,1,1)(0,1,1)_{12}\)
mod2b <- Arima(log(AirPassengers), c(0, 1, 1),seasonal = list(order = c(0, 1, 1), period = 12))
summary(mod2b)Series: log(AirPassengers)
ARIMA(0,1,1)(0,1,1)[12]
Coefficients:
ma1 sma1
-0.4018 -0.5569
s.e. 0.0896 0.0731
sigma^2 = 0.001371: log likelihood = 244.7
AIC=-483.4 AICc=-483.21 BIC=-474.77
Training set error measures:
ME RMSE MAE MPE MAPE MASE
Training set 0.0005730622 0.03504883 0.02626034 0.01098898 0.4752815 0.2169522
ACF1
Training set 0.01443892
checkresiduals(mod2b,lag=20)
Ljung-Box test
data: Residuals from ARIMA(0,1,1)(0,1,1)[12]
Q* = 17.688, df = 18, p-value = 0.4764
Model df: 2. Total lags used: 20
acf2(mod2b$res)
[,1] [,2] [,3] [,4] [,5] [,6] [,7] [,8] [,9] [,10] [,11] [,12] [,13]
ACF 0.01 0.02 -0.13 -0.11 0.06 0.06 -0.06 -0.03 0.12 -0.06 0.00 -0.05 0.01
PACF 0.01 0.02 -0.13 -0.11 0.07 0.05 -0.10 -0.03 0.16 -0.08 -0.05 -0.01 0.05
[,14] [,15] [,16] [,17] [,18] [,19] [,20] [,21] [,22] [,23] [,24] [,25]
ACF 0.03 0.06 -0.16 0.05 0.01 -0.10 -0.10 -0.03 -0.03 0.22 0.01 -0.04
PACF -0.02 0.03 -0.14 0.07 0.01 -0.15 -0.14 0.05 -0.04 0.14 -0.02 0.02
[,26] [,27] [,28] [,29] [,30] [,31] [,32] [,33] [,34] [,35] [,36] [,37]
ACF 0.06 -0.02 -0.05 -0.05 -0.08 -0.06 0.13 -0.13 0 -0.07 -0.03 0.1
PACF 0.08 0.01 -0.11 -0.03 -0.04 -0.07 0.02 -0.11 0 -0.07 -0.07 0.1
[,38] [,39] [,40] [,41] [,42] [,43] [,44] [,45] [,46] [,47] [,48]
ACF 0.06 -0.04 -0.05 -0.09 -0.01 -0.05 0.00 -0.09 0.03 0.05 0.06
PACF 0.03 -0.03 -0.08 -0.11 0.09 -0.08 -0.06 -0.08 0.02 0.00 0.06
autoplot(mod2b)
3.3.4 Modelo final
mod.final <- mod2b
summary(mod.final)Series: log(AirPassengers)
ARIMA(0,1,1)(0,1,1)[12]
Coefficients:
ma1 sma1
-0.4018 -0.5569
s.e. 0.0896 0.0731
sigma^2 = 0.001371: log likelihood = 244.7
AIC=-483.4 AICc=-483.21 BIC=-474.77
Training set error measures:
ME RMSE MAE MPE MAPE MASE
Training set 0.0005730622 0.03504883 0.02626034 0.01098898 0.4752815 0.2169522
ACF1
Training set 0.01443892
autoplot(mod.final)
res<-mod.final$res
ts.plot(res)
acf2(res)
[,1] [,2] [,3] [,4] [,5] [,6] [,7] [,8] [,9] [,10] [,11] [,12] [,13]
ACF 0.01 0.02 -0.13 -0.11 0.06 0.06 -0.06 -0.03 0.12 -0.06 0.00 -0.05 0.01
PACF 0.01 0.02 -0.13 -0.11 0.07 0.05 -0.10 -0.03 0.16 -0.08 -0.05 -0.01 0.05
[,14] [,15] [,16] [,17] [,18] [,19] [,20] [,21] [,22] [,23] [,24] [,25]
ACF 0.03 0.06 -0.16 0.05 0.01 -0.10 -0.10 -0.03 -0.03 0.22 0.01 -0.04
PACF -0.02 0.03 -0.14 0.07 0.01 -0.15 -0.14 0.05 -0.04 0.14 -0.02 0.02
[,26] [,27] [,28] [,29] [,30] [,31] [,32] [,33] [,34] [,35] [,36] [,37]
ACF 0.06 -0.02 -0.05 -0.05 -0.08 -0.06 0.13 -0.13 0 -0.07 -0.03 0.1
PACF 0.08 0.01 -0.11 -0.03 -0.04 -0.07 0.02 -0.11 0 -0.07 -0.07 0.1
[,38] [,39] [,40] [,41] [,42] [,43] [,44] [,45] [,46] [,47] [,48]
ACF 0.06 -0.04 -0.05 -0.09 -0.01 -0.05 0.00 -0.09 0.03 0.05 0.06
PACF 0.03 -0.03 -0.08 -0.11 0.09 -0.08 -0.06 -0.08 0.02 0.00 0.06
#Normalidad
shapiro.test(res)
Shapiro-Wilk normality test
data: res
W = 0.98637, p-value = 0.1674
jarque.bera.test(res)
Jarque Bera Test
data: res
X-squared = 5.2265, df = 2, p-value = 0.0733
qqPlot(res)
[1] 62 29
#Pronóstico
forecast(mod.final) Point Forecast Lo 80 Hi 80 Lo 95 Hi 95
Jan 1961 6.110186 6.062729 6.157642 6.037607 6.182764
Feb 1961 6.053775 5.998476 6.109074 5.969203 6.138347
Mar 1961 6.171715 6.109555 6.233874 6.076650 6.266779
Apr 1961 6.199300 6.130966 6.267635 6.094792 6.303809
May 1961 6.232556 6.158560 6.306552 6.119388 6.345724
Jun 1961 6.368779 6.289524 6.448033 6.247569 6.489988
Jul 1961 6.507294 6.423109 6.591479 6.378544 6.636044
Aug 1961 6.502906 6.414064 6.591749 6.367034 6.638779
Sep 1961 6.324698 6.231431 6.417965 6.182058 6.467338
Oct 1961 6.209008 6.111516 6.306500 6.059908 6.358109
Nov 1961 6.063487 5.961947 6.165028 5.908195 6.218780
Dec 1961 6.168025 6.062591 6.273459 6.006778 6.329272
Jan 1962 6.206435 6.089996 6.322874 6.028358 6.384512
Feb 1962 6.150025 6.026590 6.273459 5.961248 6.338801
Mar 1962 6.267964 6.137910 6.398018 6.069064 6.466865
Apr 1962 6.295550 6.159197 6.431903 6.087016 6.504084
May 1962 6.328805 6.186432 6.471179 6.111064 6.546547
Jun 1962 6.465028 6.316878 6.613177 6.238453 6.691603
Jul 1962 6.603543 6.449834 6.757252 6.368466 6.838620
Aug 1962 6.599156 6.440082 6.758229 6.355874 6.842438
Sep 1962 6.420947 6.256684 6.585211 6.169728 6.672167
Oct 1962 6.305257 6.135963 6.474552 6.046344 6.564171
Nov 1962 6.159737 5.985557 6.333917 5.893352 6.426122
Dec 1962 6.264274 6.085342 6.443206 5.990621 6.537927
autoplot(forecast(mod.final))
3.3.5 \(SARIMA(0,1,1)(0,1,1)_{12}\)
Incluyendo la transformación logarítmica
mod2b <- Arima(AirPassengers, c(0, 1, 1),seasonal = list(order = c(0, 1, 1), period = 12),lambda=0)
summary(mod2b)Series: AirPassengers
ARIMA(0,1,1)(0,1,1)[12]
Box Cox transformation: lambda= 0
Coefficients:
ma1 sma1
-0.4018 -0.5569
s.e. 0.0896 0.0731
sigma^2 = 0.001371: log likelihood = 244.7
AIC=-483.4 AICc=-483.21 BIC=-474.77
Training set error measures:
ME RMSE MAE MPE MAPE MASE
Training set 0.05140418 10.15504 7.357553 -0.004079016 2.623636 0.229706
ACF1
Training set -0.03689673
autoplot(forecast(mod2b,h=50))