Para este tema, se necesita cargar estos paquetes:
Contenido
Introducción
SAR(1)
SMA(1)
SARIMA
Series con comportamiento periódico son comunes de encontrar en la práctica.
El tipo que ocurre con más frecuencia es el patrón estacional.
Sea \(s\) el período del componente estacional.
Se espera que el comportamiento se repita en cada \(s\) períodos.
Es decir, \(Z_t\) sea similar a las observaciones en \(Z_{t+sk}\) para \(k=\pm 1,\pm2,...\).
Se espera que \(Z_t\) tenga correlación alta con \(Z_{t+sk}\) para \(k=\pm 1,\pm2,...\).
De esta forma, se puede detectar la estacionalidad con el correlograma.
Contenido
Introducción
SAR(1)
SMA(1)
SARIMA
\[Z_t=C+\Phi_s Z_{t-s}+a_t\]
\[\begin{align*} \rho_k &= \Phi_s^{k/s}, \quad k = 0, \pm s, \pm 2s, \pm 3s, \dots \\ \rho_k &= 0, \quad \text{para otros valores de } k > 0. \end{align*}\]





Contenido
Introducción
SAR(1)
SMA(1)
SARIMA
\[Z_t=C+a_t-\Theta_s a_{t-s}\]
\[\begin{align*} \rho_0 &= 1 \\ \rho_s &= \frac{-\Theta_s}{1 + \Theta_s^2} \\ \rho_{ks} &= 0, \quad \text{para } k > 1 \end{align*}\]





Contenido
Introducción
SAR(1)
SMA(1)
SARIMA
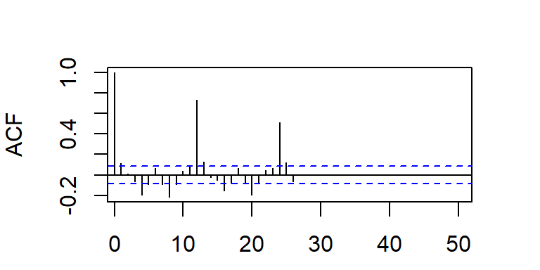
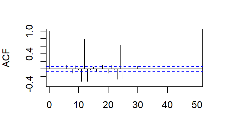
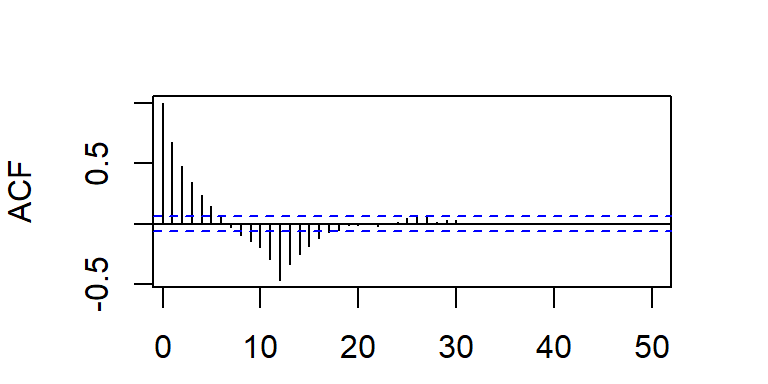
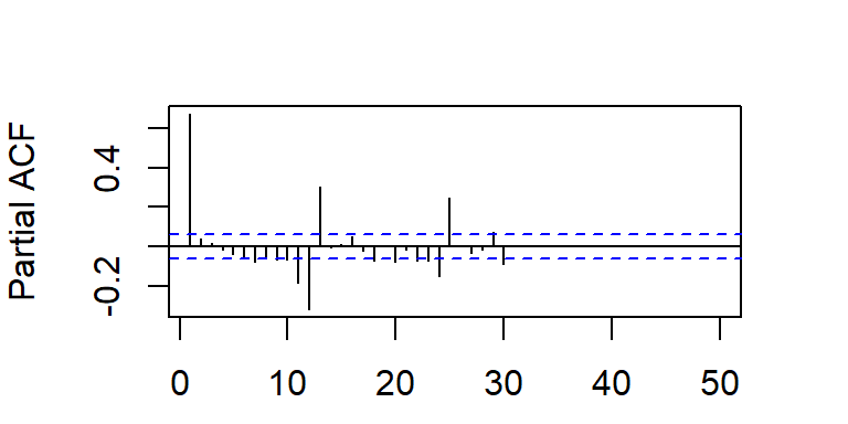
Cuando la ACF muestran estacas en los rezagos \(s, 2s, 3s,...\), que no caen rápidamente a cero, la serie tiene una media no estacionaria y es necesario hacer una diferenciación estacional de longitud \(s\) para obtener una media estacionaria.
La diferenciación estacional de primer orden es definida por:
\[\nabla_s Z_t=Z_t-B^{s}Z_t=(1-B^{s})Z_t=Z_t-Z_{t-s}\]
\[\nabla_s^2 Z_t=\nabla_s (\nabla_s Z_t)=(1-B^{s})(1-B^{s})Z_t=Z_t-2Z_{t-s}+Z_{t-2s}\]
\[\nabla_s^D Z_t=(1-B^{s})^D Z_t\]
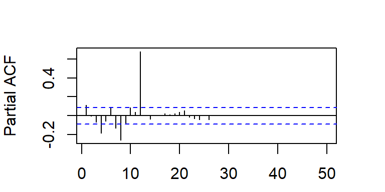
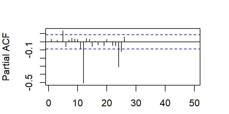
En la práctica, los patrones estacionales y no estacionales se mezclan y es necesario separarlos mediante un cuidadoso examen de las ACF y PACF.
Similarmente a un modelo no estacional, el modelo multiplicativo estacional es ajustado primero por un modelo \(ARIMA(P,D,Q)\):
\[(1-\Phi_s B^s -\Phi_{2s} B^{2s}-...-\Phi_{Ps} B^{sP})(1-B^s)^D \tilde{Z}_t=\] \[(1-\Theta_{s} B^s-\Theta_{2s} B^{2s}-...-\Theta_{Qs} B^{Qs})b_t.\]
Si la serie contiene solo el patrón estacional, \(b_t\) es ruido blanco.
Si la serie posee también un patrón no estacional, \(b_t\) debe describirse con un modelo ARIMA no estacional.
Este modelo se puede simplificar con la siguiente ecuación:
\[\Phi_P(B^s)\nabla_s^D \tilde{Z}_t=\Theta_Q(B^s)b_t.\] donde:
\(\Phi_P(B^s)=1-\Phi_s B^s -\Phi_{2s} B^{2s}-...-\Phi_{Ps} B^{Ps}\) es el operador estacional autorregresivo,
\(\Theta_Q(B^s)=1-\Theta_{s} B^s-\Theta_{2s} B^{2s}-...-\Theta_{Qs} B^{Qs}\) es el operador estacional de medias móviles, y
\(\nabla_s^D=(1-B^s)^D\) es el operador de diferenciación estacional de orden \(D\).
\[\phi_p(B)\nabla^d b_t=\theta_q(B)a_t.\] donde \(a_t\) es ruido blanco, entonces bajo supuestos de estacionariedad, se puede despejar:
\[ b_t=\left[ \phi_p(B)\nabla^d \right]^{-1} \theta_q(B)a_t.\] Finalmente, el modelo \(SARIMA(p,d,q)(P,D,Q)_s\) es representado por:
\[\Phi_P(B^s) \phi_p(B) \nabla^d \nabla_s^D \tilde{Z}_t=\Theta_Q(B^s) \theta_q(B)a_t.\] donde \(\phi_p(B)\) es el operador AR no estacional, \(\theta_q(B)\) es el operador MA no estacional, \(\nabla^d\) es el operador de diferenciación no estacional, \(\Phi_P(B^s)\) es el operador AR estacional, \(\Theta_Q(B^s)\) es el operador MA estacional y \(\nabla_s^D\) es el operador de diferenciación estacional.
\[Z_t=0.8 Z_{t−12}+a_t- 0.5 a_{t−1}\]









