Para este tema, se necesita cargar estos paquetes:
Contenido
Introducción
Regresión lineal con error de tipo ARIMA
Serie estacionaria por tendencia y por diferencia.
Regresión con covariables rezagadas
Análisis de intervención
\[Y_t=\beta_0+\beta_1 X_{t,1}+\beta_2 X_{t,2}+...+\beta_p X_{t,p}+\epsilon_t, ~~t=1,...,T,\] en donde \(\left\lbrace \epsilon_t \right\rbrace\) es ruido blanco Gaussiano.
Los modelos de regresión dinámicos son modelos de regresión en los que el término de error sigue un modelo ARIMA.
Veremos que una forma es considerar la variable independiente \(X_t\) influye a \(Y_t\) no solo instantáneamente en el tiempo \(t\) sino a través de varios periodos.
El caso con únicamente una covariable es dado por: \[Y_t=\beta_0+\beta_1 X_{t}+\beta_2 X_{t-1}+...+\beta_p X_{t-p}+\eta_t\] \[\left\lbrace \eta_t \right\rbrace \sim ARIMA(p,d,q)\]
Contenido
Introducción
Regresión lineal con error de tipo ARIMA
Serie estacionaria por tendencia y por diferencia.
Regresión con covariables rezagadas
Análisis de intervención
\[\phi(B) (1-B)^d \eta_t=\theta(B) \epsilon_t,\] con ruido blanco \(\left\lbrace \epsilon_t \right\rbrace\).
Nota
obtenemos
\[Y'_t=\beta_1 X'_{t,1}+\beta_2 X'_{t,2}+...+\beta_p X'_{t,p}+\eta'_t, ~~t=1,...,T,\] \[(1-\phi_1B) \eta'_t=(1-\theta_1 B) \epsilon_t,\]
R, si queremos ajustar un modelo de regresión con error tipo ARIMA(1,1,0), i.e. \[Y_t=\beta_0+\beta_1 X_{t,1}+\eta_t\] \[(1-\phi_1B) (1-B) \eta_t=\epsilon_t,\] con el siguiente comando:\[Y'_t=\beta_1 X'_{t1}+\eta_t\] \[(1-\phi_1B) \eta_t=\epsilon_t,\]
Como ilustración, note que son equivalentes:
Series: y
Regression with ARIMA(1,1,0) errors
Coefficients:
ar1 xreg
-0.5412 0.1835
s.e. 0.0638 0.0429
sigma^2 = 0.3982: log likelihood = -177.46
AIC=360.93 AICc=361.06 BIC=370.61
Training set error measures:
ME RMSE MAE MPE MAPE MASE
Training set 0.002476011 0.6259787 0.4671324 21.24398 182.2579 0.7319011
ACF1
Training set -0.1727835
Series: diff(y)
Regression with ARIMA(1,0,0) errors
Coefficients:
ar1 intercept xreg
-0.5413 0.0019 0.1835
s.e. 0.0638 0.0299 0.0429
sigma^2 = 0.4004: log likelihood = -177.46
AIC=362.93 AICc=363.15 BIC=375.83
Training set error measures:
ME RMSE MAE MPE MAPE MASE
Training set -0.0003963677 0.6276524 0.4697909 -181.0816 364.3807 0.5583989
ACF1
Training set -0.1727715
Series: y
Regression with ARIMA(1,0,2) errors
Coefficients:
ar1 ma1 ma2 intercept xreg
0.6922 -0.5758 0.1984 0.5990 0.2028
s.e. 0.1159 0.1301 0.0756 0.0884 0.0461
sigma^2 = 0.3219: log likelihood = -156.95
AIC=325.91 AICc=326.37 BIC=345.29
El modelo final estimado es:
\[Y_t=0.599+ 0.203 X_{t1}+\eta_t\] \[\eta_t=0.692 \eta_{t-1}+\epsilon_t-0.576 \epsilon_{t-1}+ 0.198\epsilon_{t-2},\] \[\epsilon_{t} \sim N(0,0.322)\]
Contenido
Introducción
Regresión lineal con error de tipo ARIMA
Serie estacionaria por tendencia y por diferencia.
Regresión con covariables rezagadas
Análisis de intervención
Suponga que una serie temporal \(\left\lbrace Y_t \right\rbrace\) es una realización de una tendencia determinística y un componente estocástico:
\[ Y_t=TD_t+ \eta_t, \] donde \(TD_t=\beta_0+\beta_1 t\) y \(\eta_t \sim ARIMA(p,d,q)\).
Caso 1: si \(d=0\), \(\left\lbrace Y_t \right\rbrace\) es estacionaria alrededor de una tendencia determinística. Por lo tanto, se puede eliminar la tendencia de la serie original y ajustar un modelo ARMA a los residuales.
Caso 2: si \(d>0\), \(\left\lbrace Y_t \right\rbrace\) es estacionaria por diferencia. Por lo tanto, se puede realizar una diferencia para obtener una serie estacionaria. Caso más común es cuando \(d=1\).
Ejemplo de estos dos tipos de estacionariedad:
Tendencia determinística: \(Y_t= 0 + 0.5 t + \epsilon_t\)
Tendencia estocástica: \(Y_t = \sum_{s=1}^t \epsilon_s\)
tend <- 1:250 ## tendencia
dt <- e + 0.5*tend ## tendencia determinística con ruido
rw.wd <- 0.5*tend + cumsum(e) ## caminata aleatoria con desvío
plot.ts(dt, lty=1, col=1)
lines(rw.wd, lty=2, col= 2)
legend("topleft", legend=c('tend. det. + ruido',
'tend. det. + tend. est.'),
lty=c(1, 2),col=c(1,2)) 
Series: austa
Regression with ARIMA(2,0,0) errors
Coefficients:
ar1 ar2 intercept xreg
1.1127 -0.3805 0.4156 0.1710
s.e. 0.1600 0.1585 0.1897 0.0088
sigma^2 = 0.02979: log likelihood = 13.6
AIC=-17.2 AICc=-15.2 BIC=-9.28
\[Y_t=0.416+0.171t+\eta_t\] \[\eta_t=1.113\eta_{t-1}-0.380 \eta_{t-2}+\epsilon_t\] \[\epsilon_t \overset{iid}{\sim} N(0,0.03)\]
Series: austa
ARIMA(0,1,1) with drift
Coefficients:
ma1 drift
0.3006 0.1735
s.e. 0.1647 0.0390
sigma^2 = 0.03376: log likelihood = 10.62
AIC=-15.24 AICc=-14.46 BIC=-10.57
\[Y_t-Y_{t-1}=0.173+\eta'_t,\] o de otra forma,
\[Y_t=Y_0+0.173t+\eta_t\] \[\eta_t=\eta_{t-1}+0.301\epsilon_{t-1}+\epsilon_t\] \[\epsilon_t \overset{iid}{\sim} N(0,0.034)\]
fc1 <- forecast(fit1,
xreg = length(austa) + 1:10)
fc2 <- forecast(fit2, h=10)
autoplot(austa) +
autolayer(fc2, series="Stochastic trend") +
autolayer(fc1, series="Deterministic trend") +
ggtitle("Forecasts from trend models") +
xlab("Year") + ylab("Visitors to Australia (millions)") +
guides(colour=guide_legend(title="Forecast"))
Contenido
Introducción
Regresión lineal con error de tipo ARIMA
Serie estacionaria por tendencia y por diferencia.
Regresión con covariables rezagadas
Análisis de intervención
x0 x1 x2 x3
[1,] 7.212725 NA NA NA
[2,] 9.443570 7.212725 NA NA
[3,] 7.534250 9.443570 7.212725 NA
[4,] 7.212725 7.534250 9.443570 7.212725
[5,] 9.443570 7.212725 7.534250 9.443570
[6,] 6.415215 9.443570 7.212725 7.534250
[7,] 5.806990 6.415215 9.443570 7.212725
[8,] 6.203600 5.806990 6.415215 9.443570
[9,] 7.586430 6.203600 5.806990 6.415215
[10,] 8.004935 7.586430 6.203600 5.806990
Series: insurance[4:40, 1]
Regression with ARIMA(2,0,0) errors
Coefficients:
ar1 ar2 intercept xreg
1.2321 -0.4642 3.4263 1.2413
s.e. 0.1636 0.1708 0.6805 0.0751
sigma^2 = 0.2891: log likelihood = -28.28
AIC=66.56 AICc=68.5 BIC=74.62
Series: insurance[4:40, 1]
Regression with ARIMA(1,0,1) errors
Coefficients:
ar1 ma1 x0 x1
0.6718 0.6713 1.3770 0.2745
s.e. 0.1324 0.1302 0.0374 0.0362
sigma^2 = 0.2285: log likelihood = -24.04
AIC=58.09 AICc=60.02 BIC=66.14
Series: insurance[4:40, 1]
Regression with ARIMA(1,0,1) errors
Coefficients:
ar1 ma1 x0 x1 x2
0.6701 0.6757 1.3843 0.2764 -0.0111
s.e. 0.1349 0.1311 0.0487 0.0369 0.0470
sigma^2 = 0.2352: log likelihood = -24.02
AIC=60.03 AICc=62.83 BIC=69.7
Series: insurance[4:40, 1]
Regression with ARIMA(1,0,1) errors
Coefficients:
ar1 ma1 intercept x0 x1 x2 x3
0.7567 0.6071 3.6314 1.2901 0.1323 -0.1303 -0.0643
s.e. 0.1155 0.1369 1.8656 0.0656 0.0797 0.0759 0.0612
sigma^2 = 0.2262: log likelihood = -22.16
AIC=60.31 AICc=65.46 BIC=73.2
[1] 68.49968 60.02357 62.83253 65.45747
Series: insurance[, 1]
Regression with ARIMA(3,0,0) errors
Coefficients:
ar1 ar2 ar3 intercept x0 x1
1.4117 -0.9317 0.3591 2.0393 1.2564 0.1625
s.e. 0.1698 0.2545 0.1592 0.9931 0.0667 0.0591
sigma^2 = 0.2165: log likelihood = -23.89
AIC=61.78 AICc=65.4 BIC=73.43
Contenido
Introducción
Regresión lineal con error de tipo ARIMA
Serie estacionaria por tendencia y por diferencia.
Regresión con covariables rezagadas
Análisis de intervención
Una serie puede experimentar cambios de comportamiento en el tiempo cuando ocurren fenómenos como cambios en las políticas públicas, desastres naturales, crisis económicas serias, aumentos sustanciales en gastos de publicidad, etc.
La suposición del mismo comportamiento a lo largo de tiempo puede ser no realista.
El análisis de intervención introducida por Box & Tiao en 1975 toma en cuenta este tipo de eventos.
Ilustramos el análisis con el siguiente ejemplo (Wichern & Jones, 1977).
Elaborar un modelo ARIMA antes de la intervención, i.e. durante las primeras 134 semanas.
Ampliar el modelo agregando variables indicadoras para registrar la intervención.
Reestimar el modelo con la serie completa con las variables indicadoras.
Series: crest1
ARIMA(0,1,1)
Coefficients:
ma1
-0.6918
s.e. 0.0644
sigma^2 = 0.001248: log likelihood = 256.11
AIC=-508.22 AICc=-508.12 BIC=-502.44
Training set error measures:
ME RMSE MAE MPE MAPE MASE
Training set 0.0006404213 0.03505771 0.02747198 -5.725771 22.02557 0.8434379
ACF1
Training set -0.0009184472
El modelo se puede despejar \(Z_t\): \[Z_t=\frac{(1-\theta_1B)}{(1-B)}a_t\]
Creación de variables indicadoras para indicar la intervención: \[I_{1t}=\left\lbrace \begin{aligned} 0, & & \text{si}~~ t<135 \\ 1, & & \text{si}~~ t \geq135, \end{aligned} \right., ~~ \text{y}~~~I_{2t}=\left\lbrace \begin{aligned} 0, & & \text{si}~~ t<136 \\ 1, & & \text{si}~~ t \geq136, \end{aligned} \right.\]
El modelo ARIMA con intervención: \[Z_t=c_1 I_{1t} +c_2 I_{2t}+ \frac{(1-\theta_1B)}{(1-B)}a_t.\]
Multiplicando por ambos lados \((1-B)\): \[(1-B) Z_t=c_1 (1-B) I_{1t} +c_2 (1-B) I_{2t}+ (1-\theta_1B)a_t\] Note que en realidad, estamos modelando la intervención como un impulso en la serie diferenciada.
Series: crest
Regression with ARIMA(0,1,1) errors
Coefficients:
ma1 I1 I2
-0.7782 0.0654 0.1119
s.e. 0.0437 0.0434 0.0434
sigma^2 = 0.001902: log likelihood = 472.22
AIC=-936.44 AICc=-936.29 BIC=-921.98
Training set error measures:
ME RMSE MAE MPE MAPE MASE
Training set 0.00186971 0.04329952 0.03363337 -3.49533 16.66087 0.7903928
ACF1
Training set -0.01155037
Series: crest
Regression with ARIMA(0,1,1) errors
Coefficients:
ma1 I2
-0.7758 0.1624
s.e. 0.0442 0.0283
sigma^2 = 0.001911: log likelihood = 471.09
AIC=-936.18 AICc=-936.09 BIC=-925.33
Training set error measures:
ME RMSE MAE MPE MAPE MASE
Training set 0.002091025 0.04347852 0.03386705 -3.380261 16.76654 0.7958844
ACF1
Training set -0.01500684
Ljung-Box test
data: Residuals from Regression with ARIMA(0,1,1) errors
Q* = 16.273, df = 19, p-value = 0.639
Model df: 1. Total lags used: 20
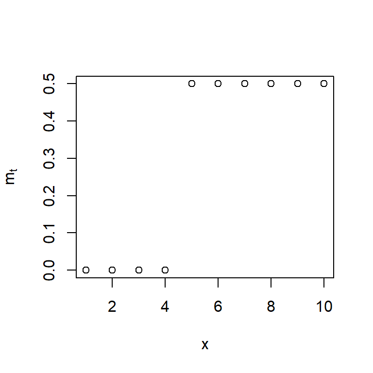
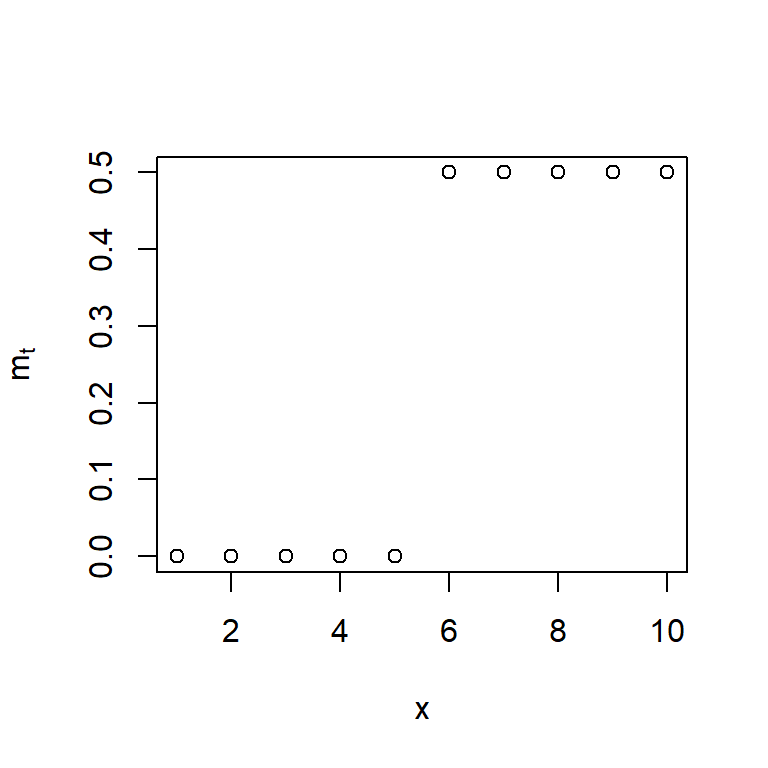
\[m_t = \omega S_t^{(T)},\]
donde \(S_t^{(T)}\) es una función escalonada \[S_t^{(T)} = \begin{cases} 1, & t \geq T, \\ 0, & t < T. \end{cases}\]
\[m_t = \omega S_{t-d}^{(T)}=\omega B^d S_{t}^{(T)},\]
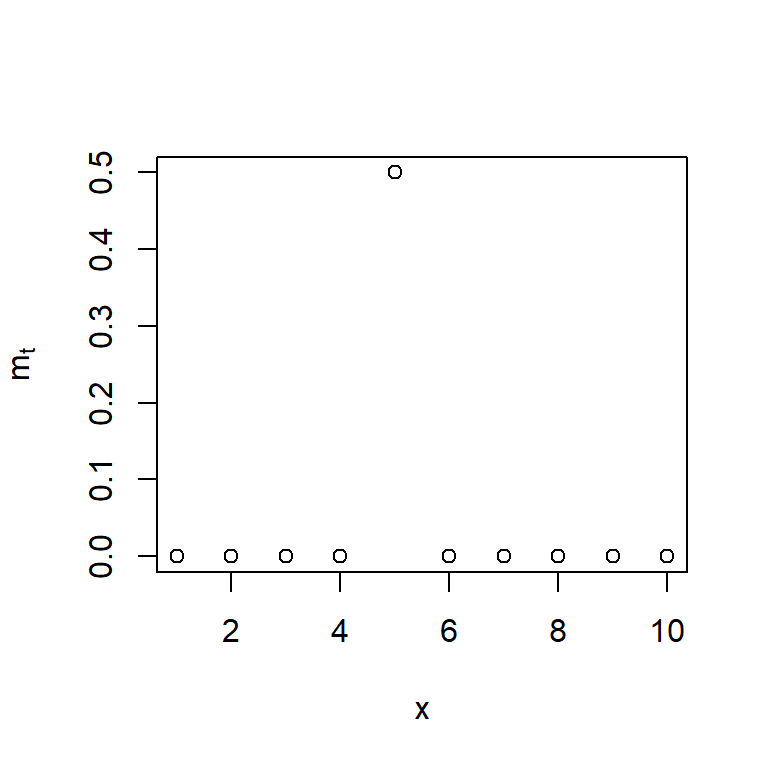
\[m_t = \omega P_t^{(T)},\]
donde \(P_t^{(T)} = S_t^{(T)} - S_{t-1}^{(T)}\) es una función de impulso. \[P_t^{(T)} = \begin{cases} 1, & t = T, \\ 0, & t \neq T. \end{cases}\]
\[m_t = \delta m_{t-1} + \omega S_{t-1}^{(T)},\] con la condición inicial de \(m_0=0\).
\[m_t = \begin{cases} \omega \frac{1-\delta^{t-T}}{1-\delta}, & t > T, \\ 0, & t \leq T. \end{cases}\]
\[m_t = \delta m_{t-1} + \omega P_{t-1}^{(T)},\] con la condición inicial de \(m_0=0\).
\[m_t =\omega \frac{B}{1-\delta B} P_{t}^{(T)} \]
\[ \phi(B) m_t = \theta(B) P_{t}^{(T)},\] o bien \[ m_t = \frac{\theta(B)}{\phi(B)} P_{t}^{(T)}.\]


Fuente: Capítulo 11 del Cryer & Chan (2008) Time Series Analysis with Applications in R.
Los ataques terroristas en septiembre 2001 causó un efecto instantáneo (negativo) y lentamente se recupera a lo largo del período.
Por lo que este modelo para intervención es utilizado \[m_t = \omega_0 P_t^{(T)} + \frac{\omega_1}{1-\omega_2 B}P_t^{(T)},\] donde \(T\) es septiembre de 2001. \(\omega_0+\omega_1\) representa el efecto del mes y \(\omega_1 \omega_2^k, k=0,1,2,...\) representa el efecto de decaimiento exponencial.
I911 I911.1
65 0 0
66 0 0
67 0 0
68 0 0
69 1 1
70 0 0
Call:
arimax(x = log(airmiles), order = c(0, 1, 1), seasonal = list(order = c(0, 1,
1), period = 12), xreg = xreg, method = "ML", xtransf = xtransf, transfer = list(c(0,
0), c(1, 0)))
Coefficients:
ma1 sma1 Dec96 Jan97 Dec02 I911-MA0 I911.1-AR1
-0.3825 -0.6499 0.0989 -0.0690 0.0810 -0.0949 0.8139
s.e. 0.0926 0.1189 0.0228 0.0218 0.0202 0.0462 0.0978
I911.1-MA0
-0.2715
s.e. 0.0439
sigma^2 estimated as 0.0006721: log likelihood = 219.99, aic = -423.98